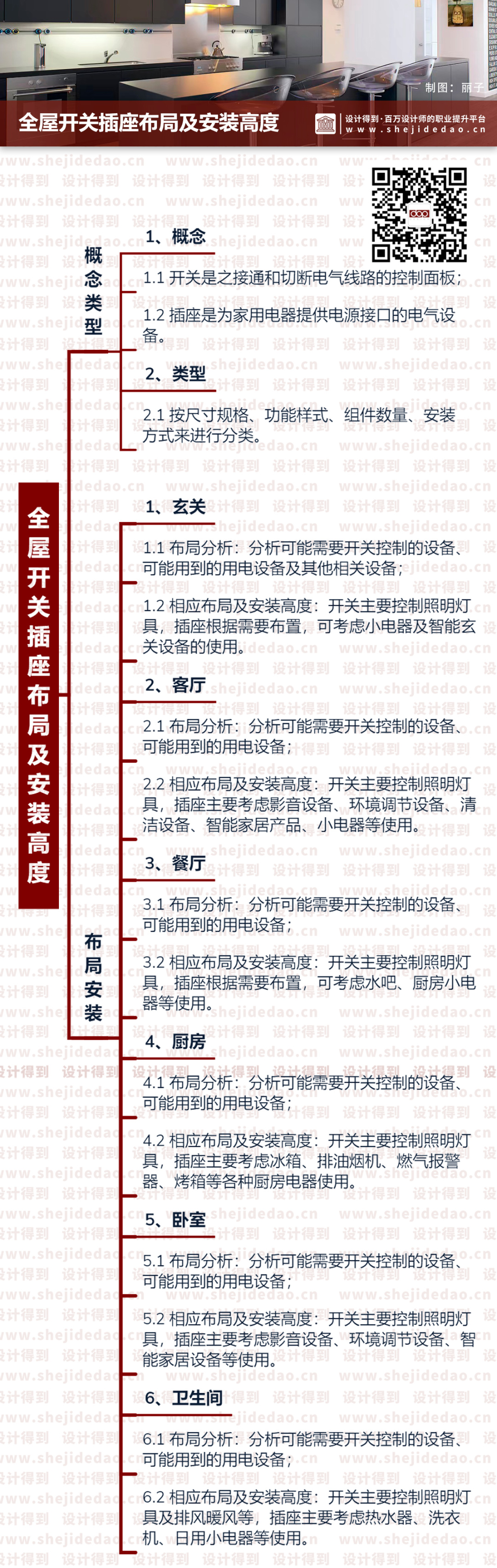
设计师必知的厨房、卫生间,开关插座数据布局(第2弹)
dop设计(ID:dopdesign)原创
作者丨dop设计
编辑丨丽子
上周我们讲到了设计师必知的玄关、客餐厅开关插座的高度布局,收获了35个赞还有19个在看/感动,那我们就继续更新。
今天,我们就来看厨房、卧室、卫生间的开关插座布局与安装尺寸:
1、厨房开关插座布局及安装高度
2、卧室开关插座布局及安装高度
3、卫生间开关插座布局及安装高度
4、注意事项
废话不多说,我们直接开始,记得点赞、收藏哦~
01. 厨房开关插座布局及安装高度
source:google.cn
1、布局分析
a、可能需要开关控制的设备:
主灯、柜下灯、凉霸等。
source:google.cn
b、可能用到的用电设备:
排油烟机、冰箱、烤箱、蒸箱、净水器、小厨宝、垃圾处理器、洗碗机、微波炉、消毒柜、榨汁机、破壁机、豆浆机、酸奶机、面包机、电饭煲、电压力锅、电热水壶、燃气报警器、燃气热水器等。
source:google.cn
2、相应布局及安装高度
source:google.cn
a、开关
根据厨房区域照明设备设置对应的开关按钮,可设置1个控制主灯、柜下灯的双开单控开关,开关边缘距门框边缘0.15m~0.20m,距地高度以1.30~1.40m为宜。
b、 插座
1)在厨房操作台面上方,通常会设置3~6个带开关的五孔插座,供各种厨房小电器,如破壁机、电饭煲等使用,具体数量及位置要按厨房布局来设计,但要与灶台和水槽保持距离,安装高度在距台面0.20~0.40m之间。
source:google.cn
2)冰箱位置可以设置1个三孔或五孔插座,建议单独走线,高度距地以0.30~0.50m为宜,通常建议为0.50m。
source:google.cn
3)排油烟机位置可以设置1个三孔或五孔插座,插座底边距地不宜低于1.80m,通常为2.00m。最好隐藏在烟机罩后方或者吊柜之中。若使用的是集成灶,则应考虑插座安装高度距离地面为0.30~0.50m为宜。
source:google.cn
△排油烟机
source:google.cn
△集成灶
4)如果厨房做了烤箱、蒸箱、消毒柜、洗碗机等需要橱柜商家定位预留,每个点位可以设置1个三孔或五孔插座,具体款式及安装高度以橱柜设计为准。
(注意有的烤箱、蒸箱需要配合16A的插座使用)
source:google.cn
5)操作台下方的橱柜内,可以设置2~3个带防溅盒的五孔插座,供小厨宝、垃圾处理器、净水器等设备使用。安装高度距离地面建议为0.50m,与水口保持一定距离。
source:google.cn
6)在厨房燃气管井的位置,需要安装燃气报警器,需设置1个五孔插座,高度距顶面以0.30~0.50m为宜。
source:google.cn
02. 卧室开关插座布局及安装高度
source:google.cn
1、布局分析
a、可能需要开关控制的设备:
主灯(如吸顶灯/吊灯/轨道灯)、壁灯、射灯、筒灯、吊顶装饰灯带、星空顶等。
source:google.cn
b、可能用到的用电设备:
电视、机顶盒、有线电视、挂式空调、台灯、落地灯、空气净化器、加湿器、按摩椅、吹风机、美容仪、智能梳妆台/梳妆镜、挂烫机、平板电脑、手机等。
source:google.cn
2、相应布局及安装高度
source:google.cn
a、 开关
卧室门口及床头一侧或两侧各设置1个可分别控制卧室区域主灯、壁灯、装饰灯带等灯具的多开多控开关。
其中,门口位置的开关边缘距门框边缘0.15m~0.20m,距地高度以1.30~1.40m。床头处的开关边缘距床边缘0.20~0.25m,距地面高度约0.55~0.70m。
source:google.cn
② 插座
1)在床头左右两侧可各布置1~2个五孔插座,用来供台灯、手机充电、扩香机、加湿器、空气净化器等设备使用,距地高度约0.55~0.75m(以距床头柜面0.10~0.30m为宜),可与床头开关并列布置。
source:google.cn
2)床尾侧的墙面上宜布置供电视、机顶盒、有线电视使用的五孔插座及弱电专用接口插座,距地面高度以0.30~1.00m为宜,可考虑隐藏在电视机后侧。
source:google.cn
3)若需使用小夜灯、挂烫机等设备,可在床侧墙面或床尾墙面设置1~2个五孔插座,安装高度距离地面以0.30~0.50m为宜。
source:google.cn
4)若需布置智能梳妆台/梳妆镜、书桌等功能,可在梳妆台或书桌桌面上方或下方墙面位置设置1~2个五孔插座,桌面上方的插座安装高度距台面0.10~0.20m,桌面下方的插座距地面高度以0.30~0.50m为宜。
source:MIMUCASA
△台上布置
source:MIMUCASA
△台下布置
5)需设置1个可供挂壁式空调使用的16A的三孔插座,安装高度距离地面1.80m以上,常用高度为2.00~2.20m。
03. 卫生间开关插座布局及安装高度
source:google.cn
1、布局分析
a、可能需要控制的照明设备:
主灯、镜前灯、装饰灯带、排气扇、风暖机浴霸等。
source:google.cn
b、可能用到的用电设备:
电热水器、洗衣机、烘衣机、智能马桶、电加热毛巾架、吹风机、电动牙刷、剃须刀、洗地机、小厨宝等。
source:google.cn
2、相应布局及安装高度
source:google.cn
a、开关
需设置1个可控制卫生间区域主灯、镜前灯、装饰灯带的三开单控开关,还需1个控制排气扇、风暖机浴霸的开关,宜并列布置,开关边缘距门框边缘0.15m~0.20m,距地高度以1.30~1.40m为宜。
source:google.cn
b、 插座
1)电热水器需用带防溅盒的16A三孔插座,距地高度不宜低于1.80m,通常为2.00m及以上居多。
source:google.cn
2)洗衣机、烘干机各需布置1个带防溅盒的五孔插座,需根据洗衣机、烘干机摆放位置就近布置,安装高度距离地面1.00~1.30m为宜。
source:google.cn
3)在洗漱台上方或附近墙面需布置1~2个带防溅盒的五孔插座,用来供电动牙刷、吹风机、剃须刀等设备使用,安装高度距离地面1.30~1.40m为宜。
source:google.cn
4)若设置电热毛巾架,需配制1个带防溅盒的五孔插座,安装高度距离地面1.30~1.50m为宜。智能马桶需配制1个带防溅盒的五孔插座,要与水源及水路管线保持一定距离,高度距离地面0.40m为宜。
source:google.cn
04. 注意事项
1、这里提到的所有开关插座距离地面的安装高度都是指开关插座面板的底部边缘距离地面完成面或顶部边缘距离天花板的尺寸。
2、住宅建筑所有电源插座底边距地1.8m及以下时,应选用带安全门的产品。
source:google.cn
3、在条件允许的情况下,全屋开关面板的设置高度尽量保持一致,同一空间的插座高度,高插及低插的布置也尽量分别统一高度,在安全的基础上要有一定的秩序感及美观性。
4、一些带防漏电保护的插头很大,如果刚好是用在卫生间等区域,那么就要考虑所使用的插座防溅盒盖子是否可以盖得上,要注意选择匹配的插座款式。
source:google.cn
5、插座布置时,应与所需使用的用电设备保持一个合理的距离,要考虑其电源线的长度及插头的尺寸,过近或过远都不合适。同时应根据需求选择对应的款式,不应为了方便,所有插座选择同样的款式。
source:google.cn
6、开关的数量要与所需控制的设备一一对应,并根据使用便捷性考虑双控或多控。插座的数量可以在基本满足日常使用需求的基础上,每个功能空间可再多预留1~3个以供后期使用。
7、以上所有的内容均仅供参考,具体的布局及安装高度仍需要结合业主需求、项目情况、成本控制、施工工艺、设计风格等因素进行更为详细精准的设计。
小结.
好了,本期的dop干货就到这儿,勤学的你还想看什么内容欢迎投稿给我们哦,如有帮助,评论区扣“日拱一卒”,支持一下dop~
最后一张图,总结全文,我们评论区见:
△点击保存,欢迎转发分享
△文中部分图片源于网络,如有侵权,请联系小编~
- End -

