石膏线、EPS线条,该怎么用?
dop设计(ID:dopdesign)原创
作者丨林浪草
编辑丨行之
相信大家对装饰线条都不陌生吧,即便现在很多的房屋风格装修已经很少使用它,但是不得不说,在需要的时候,那就是无可替代的东西呀!
咱们今天就来了解最常用的装饰线条石膏线条与EPS线条:
1、装饰石膏线
2、EPS线条
01. 装饰石膏线
www.shejidedao.com丨联系VX:dop050 回复“公众号”加群
△图片来源:昵图网
1、什么是石膏线?
石膏线条是石膏制品的一种,原料为石膏粉,通过和一定比例的水混合灌入模具并加入纤维增加韧性,可带各种花纹,包括角线、平线、弧线等。
主要安装在天花以及天花板与墙壁的夹角处,其内可经过水管电线等。
石膏线条实用美观,价格低廉,具有防火、防潮、保温、隔音、隔热功能,并能起到豪华的装饰效果。
△图片来源:oracdecor.site
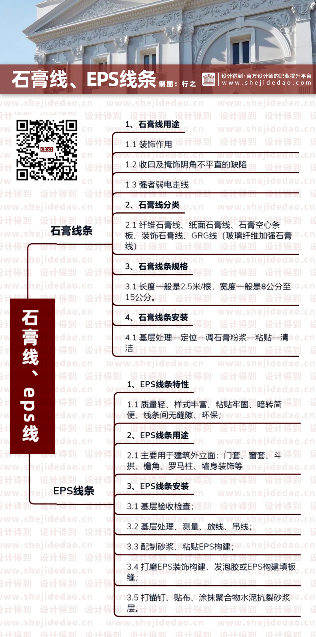
2、石膏线用途
a、装饰作用
石膏线条制作简单,价格便宜,花式多样,欧式装修多用复杂石膏线条来诠释,弥补顶面不吊顶时候造成的顶面空白感,增加顶面的装饰。
△图片来源:Orac Decor
b、收口及掩饰阴角不平直的缺陷
c、强弱电走线
有时候简单装修,本来要走明线,可以利用石膏线条与墙角的空间走线。
△图片来源:Orac Decor
3、石膏线分类
a、纤维石膏线
纤维石膏线是以修建石膏为首要原料,掺加过量纤维增强资料制成,这种板材的抗弯强度高于纸面石膏线,可用于内墙和隔墙,也可替代木材制造家具。
△图片来源:Homepage
b、纸面石膏线
① 纸面石膏线是以石膏料浆为夹芯,双面用纸作护面而成的一种轻质板材;
△图片来源:Beautiful Candid
② 纸面石膏线质地轻、强度高、防火、防蛀、易于加工,一般纸面石膏线用于内墙、隔墙和吊顶;
△图片来源:珍思语
③ 经过防火处置的耐水纸面石膏线,可用于湿度较大的房间墙面,如卫生间、厨房、澡堂等贴瓷砖、金属板、塑料面砖墙的衬板。
△图片来源:oracdecor.site
△图片来源:elite-decor
c、石膏空心条板
石膏空心条板是一种空心板材,这种板材不用纸和粘结剂,装置时不需龙骨,是开展比较快的一种轻质板材,首要用于内墙和隔墙。
△图片来源:Orac Decor
d、装饰石膏线
① 装饰石膏线有多种图画、花饰,是一种新式的室内装饰材料,适用于中高档装饰,具有轻质、防火、防潮、易加工、装置简略等特色;
△图片来源:oracdecor.site
② 新式树脂仿型饰面防水石膏线板,面覆以树脂,饰面仿型斑纹,其色彩图画传神、新颖大方、板材强度高、耐污染、易清洗。
可用于装饰墙面,做护墙板及踢脚板等,是替代天然石材和水磨石的最佳材料。
△图片来源:oracdecor.site
e、GRG线条
玻璃纤维加强石膏,具有不变形、表面细腻光滑、通体乳白、可塑性强、安全环保等特性;
GRG线施工工艺:GRG产品全部由工厂定制,预埋安装构建,安装简便,现场做接缝处理,基本无施工损耗。
△图片来源:Nabil Kadry
4、石膏线条规格
a、石膏线的长度
长度一般是2.5m/根。
b、石膏线的宽度
宽度一般是8~15cm,有阴角小的尺寸3~5cm,平线最小3cm,如果需要还有的厂家可以定做的。
△图片来源:oracdecor.site
5、石膏线条安装
施工流程为:基层处理→定位→调石膏粉浆→粘贴→清洁。
△图片来源:oracdecor.site
a、基层处理
铲除基层腻子粉,预防石膏线脱落;
b、定位
用墨斗弹好石膏线高度位置。
c、调石膏粉浆
用胶水调快粘粉,切记随用随调的,(石膏粉干得快,调多了用不及会造成浪费)。
d、粘贴
在切割好的石膏线背面刮上石膏粉浆,平齐弹好的墨线粘贴,一定要用力的按压1min以上,把挤溢出的快粘粉用手指涂抹填补能看见的缝隙。
e、清洁
粘贴完石膏线,紧接着就可以用毛刷蘸清水清洗石膏线条表面,要是等到完全干燥后,就难以处理的光滑平整。
02. EPS线条
www.shejidedao.com丨联系VX:dop050 回复“公众号”加群
△图片作者:studioindigo
EPS线条的出现,彻底颠覆了外墙装饰线条只能用GRC和石膏的传统,在建筑界广受重视。
1、EPS线条特性
a、质量轻
EPS线条骨料为聚苯乙烯,其成品重量约是GRC装饰线的1/6左右,一个人即可以随意搬动、施工。
防火、防水、防蛀、防霉、防裂,施工方便简单,适用于各种室内、室外的装饰用材,是一种绿色的新型装饰材料。
△图片来源:Wioletta Ulrich
b、样式丰富
主要产品有雕花、窗套线、腰线、门套线、檐口线、梁托、罗马柱、门饰、装饰构件等产品,并且可以接受图纸订做。
△图片来源:studioindigo
c、粘贴牢固
EPS装饰线主要是用聚合物砂浆与墙面进行粘结。(聚合物砂浆是将有机胶加到无机材料水泥砂浆搅拌制成。)
△图片来源:studioindigo
使用寿命长,粘结牢固,并已经有国家标准和规范,且在大量工程应用中证明是安全可靠的。
避免因采用锚栓固定方式施工和锚栓锈蚀的隐患,也彻底解决了外墙外保温冷、热桥的问题。
d、安装简便
利用特殊的粘结材料和方法,一个人就可以安装施工,尤其量大的线条工程,只需粘结安装。
△图片来源:studioindigo
e、线条间无缝隙
EPS装饰线条之间使用了与墙面粘结相同的缝隙填补材料,缝隙全部消失,在以后的使用中也不会出现裂缝。
△图片来源:studioindigo
f、 环保性
采用化合纤维为原料,达到国家工程装修无毒无害绿色产品标准。
△图片来源:studioindigo
2、EPS线条用途
EPS装饰线条不受温度变化影响,耐寒、耐热、不受潮湿气侯及酸雨的影响,能防火又不会发出有毒物质,是环保的优质装饰建材产品。
△图片来源:studioindigo
采用电脑数控切割,制作快捷,品种型号多,如线条、罗马柱、窗套、斗拱等,可以安装在窗的四边,门边,檐角和墙身。
3、EPS线条的安装流程
△图片来源:studioindigo
a、基层验收检查(基层平整度要求达到5mm以内,阴阳角顺直,基层无松动、起鼓等情况);
b、基层处理、测量、放线、吊线;
c、配制砂浆、粘贴EPS装饰构件;
d、打磨EPS装饰构件、发泡胶或EPS装饰构件填板缝;
e、打锚钉、贴布、涂抹聚合物水泥抗裂砂浆层 。
小结.
www.shejidedao.com丨联系VX:dop050 回复“公众号”加群
以上就是关于石膏线条以及EPS线条的特性及装饰应用内容,如有帮助给我扣个:666吧!
最后还用一张导图总结一下今天内容:
△文中图片,如有侵权,请联系小编~
- End -

