设计师学会五感六觉设计法,秒杀80%的同行


关键词:#五感六觉#设计思考#设计应用
导读
我们前几期都是借助色彩,灯光和材质来逐步了解设计中的美感,本期的课程我们一起探秘好玩又有趣的一种设计理念,每个人都具有的感和觉,它看不见摸不着,但人的一生都离不开它......
本期我们来聊聊关于“设计中的五感六觉”的那些事儿,主要想解决以下问题:
1、什么是六觉?为什么要学习它?
2、什么是五感?有哪些作用?
3、设计中哪些地方会用到五感六觉,怎么使用它?
设计中的五感六觉
1.
什么是六觉呢? 为什么要学习它?
你是否还记得小时候晒完被子有暖暖的阳光的味道?
你是否很饿的时候,看到肯德基超大汉堡的海报会咽口水,特想吃?
你是否下班的路上或小区里无意嗅到沁人心脾的桂花香,还有桂花糕桂花茶?
..........
相信这些你都能记得,甚至在你脑海里就会立刻迸发出相应的画面......

01、神秘而又熟悉的“人体五觉”
1)了解大脑的运转规律
为什么有些记忆在我们脑海中一直不会被遗忘?而对上学死记硬背的滚瓜烂熟的数学公式或化学方程式却忘的一干二净?等等这样的问题,其背后的真正原因是什么?

(儿童空间设计同样讲到左右脑的不同)
原因是我们大脑的记忆规律所决定的,我们大脑对于数字和语言类的广告信息需要靠不断重复才能被记忆(这也是为什么广告泛滥,占据你的心智,让你想去购买),而对于感性的信息则有着与生俱来的记忆天赋,会去主动的感知和不由自主的记忆。
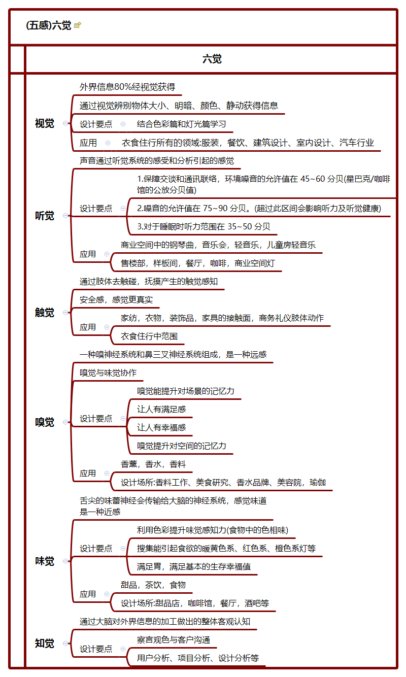
行为心理学家认为,我们对外界的印象有80%都是来自非语言因素,大部分都来自感官因素,所谓的感官六觉就是人体的“视觉”、“听觉”、“嗅觉”、“味觉”、“触觉”、“知觉”(视觉和触觉我们在色彩和材质中有大量引入)

五觉与设计的紧密关系
2)与生俱来的人体感知力
人的感官具有与生俱来的记忆天赋,保存在基因里的,会主动的为我们感知这个世界。
在远古时期的人类,为了判断周围环境的危险指数,借助人体六觉来做出判断,比如用足底的触觉来感知地面的细微震动,结合视觉和听觉分辨判断出是否有飞禽走兽或自然灾害,用嗅觉和味觉来判断食物是否腐烂,能否食用等。

远古人用声音吼叫恐吓/工具协作狩猎

古人的烹饪方式概念示意

拓展:儿童在感觉方面的敏锐度比大人高将近200倍,每个人身上的气味、声音等信息是他判断人和环境安全与否的重要因素,这也是为什么儿童学东西比较快的原因。

六觉的汇总图
2.
什么是五感?
五感六觉是一个汉语词语,把感和觉分开解读,常被应用在设计和营销中。
五感是指:尊重感、高贵感、安全感、舒适感、愉悦感。
这是根据美国的心理学家亚拉伯罕·马斯洛研究的人有7个需求层次衍生出来的。
比如:我们在设计过程中接触各类需要层次的客户:有暴发户,有明星,有工薪阶层的新婚家庭,有四代同堂拥挤在几十平米的小房子里......

你不了解需求层次匹配的情况下,总是设计做的出力不讨好的,比如客户要性价比,你选用进口的高端产品,死活都签不下单,比如客户需要空间设计满足精神需求,你不了解她的精神需求是什么,结果话不投机,客户丢了。

五感是设计分析,设计营销,客户服务中里最重要的因素,我们在营销篇里会重点展开讲解。
3.
设计中哪些地方会用到五感六觉,怎么使用它?

01、感官营销
感官的满足会让我们认为一件东西物超所值,哪怕贵一点都没关系。
比如星巴克,把“ 感官营销”中运用到极致,每一位顾客走进店内都能够闻到浓郁的咖啡香味(嗅觉),除了好喝的咖啡好吃的甜品(味觉),店内还播放着柔美的轻音乐(听觉),坐在柔软的咖啡椅上,手中拿着不锈钢勺子搅动着刚端上来的那杯“拿铁”(触觉),看着店内装修雅致、窗明几净的空间环境(视觉),怎能不让你身心陶醉,感觉物超所值呢?
02、视觉设计
“色”也就是视觉,它在人体五感感知敏锐度中是位于首位的,同时也是被品牌营销开发最多的感官。人本身就对美的事物比较敏感,所以往往以“色”识人,以”色“识物。
线上电商精美的营销海报,线下店面对光线、形状、颜色的设计,都要给人以超值的感知体验。


服装品牌线上营销页面

爱马仕橱窗设计
03、灯光的设计(视觉)
合理的光线设计不仅影响着我们的心情还会影响着我们的购买力。
如果你设计的是咖啡、烘焙店、餐厅,切记勿用“冷灯光”,要用“暖灯光”,因为“暖灯管”会让人心情放松、愉悦有食欲,有兴趣了可以观察一些生意好的水果店,看看是不是用的暖灯光?

04、听觉设计
每个人都喜欢听悦耳的,不喜欢噪音或难听的脏话,为什么呢?
原因是我们的“听觉”直接作用于人体大脑中负责情感和情绪的功能。
设计师学会利用不同的悦耳声音来全方位地设计听觉体验。

你设计理发店时,可以选一些当下高格调高品位的流行歌曲呢,让客户更能体验到潮流、品味时尚。
假如你设计的是咖啡厅或者美容院,那就播放一些节奏缓慢的轻音乐,让消费者听着舒心,放松心情。
05、嗅觉设计
气味无处不在,它存在于我们生活中的任何地方,时刻影响着我们大脑的判断,比如:人们对咖啡的记忆,90%是嗅觉,10%来自味觉,在人的五觉之中,嗅觉是最原始、最精细、最恒久的。
如果一个浑身异味汗臭味的人走到你的面前,你会做出什么样的反应?相信不捂鼻子也得屏住呼吸吧。
如果一位打扮时髦的异性,长相一般,但身上有一股特殊的香气,会让你产生了“好感”甚至“动情”的错觉,她走过,你会有种依依不舍的感觉,这时你的大脑已经对他产生了“好感”。比如香奈儿香水N°5号,让每位女人迷恋,代表着一个美丽的传奇。

为什么会这样呢?
因为在我们的大脑中,嗅觉神经是距离大脑负责决策区域最近的感官。所以,我们在嗅到好吃的好闻的东西时,会直接做出决策。

在设计中提高用户体验,勾起客户的好感,就可以巧妙地去运用气味。
比如烘焙店/咖啡馆,只需要把后厨里烤面包的香气和磨咖啡的香气通风到店内和店外,就可以巧妙而直接的引导客户做出购买行动。

如果你设计spa美容养生店,什么气味合适呢?研究发现类似“香草精油”的气味最合适,因为香草气味直接刺激大脑区域使我们感觉到“安心放松”的心理状态,会让整个过程更加享受舒服。

香草精油
德国心理学家沃勒发现了"气味慰藉"现象。他调查了208名年轻男女,当男友离开或不在时,三分之二的女孩穿过对方的衣服睡觉,通过男友衣服的味道来保持男友在身边的感觉,而高达五分之四的女孩会通过嗅闻对方的衣服取得愉快感,科学家也证实,对于两地分居或已分手多年的恋人,或许很多重要的事情都已经淡忘了,但彼此的体味却会深深地印刻在脑海中。
6、味觉设计
人类的味觉是通过味蕾产生的。每个人大约有1万个味蕾,大部分集中在舌头上,每个人对味道的认识也各不相同。
味觉是一个综合性的的感官,味觉的体验形成除了依靠味蕾捕获的刺激,还需要依赖嗅觉和触觉等其他感官,综合信息传达做出的判读(色相味),比如一盘食物看起来很有食欲,口感不好或咸腻都会影响味觉。

为什么说女性和儿童是被认为食品行业中消费主力军?
原因是:女性比男性的味觉更灵敏,因为女性拥有的味蕾比男性多,而儿童对味觉的敏锐度要比成人高很多。
所以,如果发现自己的小孩子看见好吃的吵着要买,请不要发火,要是换做你,估计也抵挡不住那好吃的诱惑。
同样的果醋产品,为什么叫“苹果醋”不好卖,而改为“乳酸菌饮品”却卖到爆?
这是因为不了解人体的味觉导致的,同时也忽略了味觉感知的因素。在我们的潜意识里“醋”是酸的,是调味用品,除了吃饭以外谁没事会去喝醋呢?

品牌对产品“味觉”上的应用是很多食品企业的重中之重,当然也是其他行业不容忽视的一个“感官因素”,挽救一个品牌。
7、触觉设计
“触觉”也是人体很重要的一个感官,如果留意我们会发现,在选择一件商品时,会不自主的用手摸一摸(手感是触觉的一种),来判断它的质量好坏。

有时“重量感”也会成为我们参考产品之一,你去买苹果品牌手机,一部卖五六千的手机,如果拿起来轻飘飘的,你肯定会认为它不值这个价钱,所以苹果手机的重量都是经过研究测试过才会投入市场中去。

如果你去小的咖啡馆/书店里,养一只小猫咪在店里,刺激消费者情感,尤其是比较感性的女性,会不自主的去抚摸它,通过抚摸刺激感官情感,从而增加对这家店的印象。


日本很多街边商店都会养猫,吸引人流增加购买。
今日得到
好了,本期内容作为《软装严选·成长营》五感六觉篇,五感设计带来的全新消费体验,给了人更大的想象空间,也是现在设计师最大的一个挑战,把设计落地渗入到以人为本,精细化服务,把设计做到极致,用五感六觉潜移默化地占据消费者的心智,让客户依赖你。
今日练习
今日刻意训练改变一下形式,结合实际的生活场景和工作场景,练习表达五感六觉,并输出思维导图或笔记,帮助自己强化理解,每天积攒一点点,让自己养成习惯。
同时,也欢迎在本期知识星球内容下面的评论区写下你的作业和观点,和大家一起过过招。
下期预告
1、不知道什么样的尺寸更符合不同人的使用习惯,怎么办?
2、软装空间尺度把握不准,怎么办?
这是我们下期的内容,不见不散。
和我们一起,从平庸到卓越,每天进步一点点。

声明:「软装严选 - 成长营」知识星球内所有原创内容的版权归软装严选所有,任何人不得私自转载侵权作为商业用途,违者必承担严重的法律后果。

