室内石材返碱,该怎么办?

文章转载自新筑课堂,作者新筑君
大家在生活和项目上有到过石材反碱吗?许多施工队伍和业主发现:尽管按要求石材清洗过,也刷过防护,但返碱还是反反复复,无法根除。
今天,我们就从4个方面,来看一下明明做过防护,还会反碱,怎么回事儿呢?
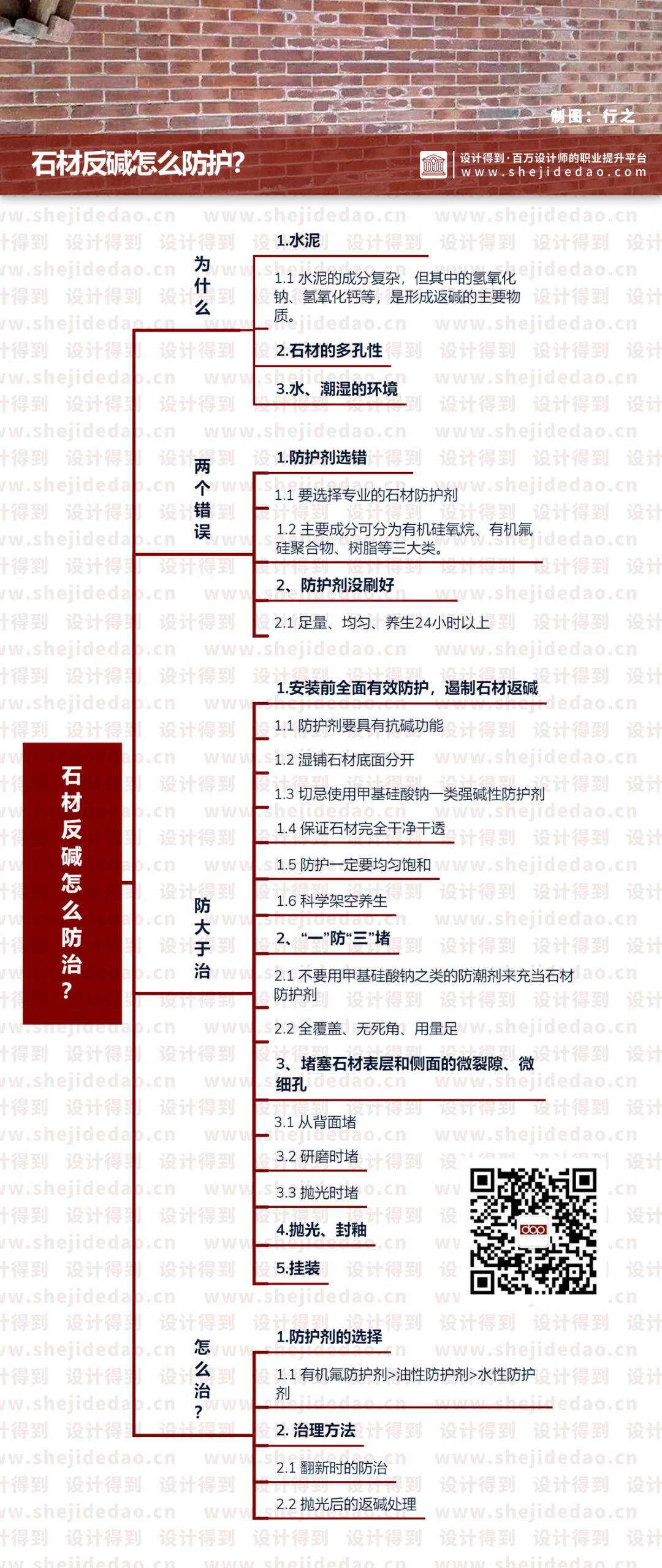
1、为什么石材会反碱?
2、两个错误导致石材反碱
3、石材反碱——预防大于治理
4、石材已经反碱,怎么治理
ps:石材反碱非常常见,建议先收藏、再阅读,遇到石材反碱直接掏出这篇宝典!
01. 为什么石材会反碱?
返碱与潮湿共生,石材返碱产生的三要素:水、水泥、石材的多孔性。
1、水泥
石材返碱,这些碱性物质并不是来自石材自身,而是来源于石材背后的水泥。所以返碱问题绝大多数发生在采用水泥粘接的石材表面。使用粘接剂、或者干挂等方式安装的石材,极少可能会发生返碱。水泥的成分复杂,但其中的氢氧化钠、氢氧化钙等,是形成返碱的主要物质。

2、石材的多孔性
天然石材的材质特点,是其中密布着纳米级、微米级的微孔、微裂隙。这些结构,是碱性物质、水等进出石材的通道。

3、水、潮湿
水,作为溶剂出现,是使返碱问题发生的最主要的“推手”,也可以说是“罪魁祸首”。

潮湿环境中的返碱△
使用水泥作为粘接材料安装的石材,在潮湿前提下,水泥中的碱性物质溶解到水中,沿着石材微孔微裂隙结构,在毛细作用和水的蒸腾作用力带动下,往石材表面析出。当这些碱性物质析出石材表面后,会随时间推移,发生两种变化。
1)凝结:
水将碱性物质带到石材表面迅速蒸发,碱性物质凝结沉淀在表面,形成粉末状物质。是返碱的初级阶段,易清洗;
2)变质和固化:
氢氧化钠、氢氧化钙是活泼的强碱性物质,易和空气中的二氧化碳、硫化物等发生化学反应,生成碳酸钙、硫化物等化合物,逐渐固化,难以清洗。和初级阶段的返碱性质并不一样,我们将其称为“白华”。


02. 两个错误导致石材反碱
1、防护剂选错
要选择专业的石材防护剂:
专业的石材防护剂虽种类繁多,但主要成分可分为有机硅氧烷、有机氟硅聚合物、树脂等三大类。
有机硅、有机氟成分,能够通过溶剂进入石材内部,溶剂蒸发后,与石材自身物质通过化学键产生结合,形成网状保护层并与石材牢固结合,起到防水、防污、抗腐蚀的效果。而树脂型防护剂,则可以将石材表面彻底密封起来——这些功能,才是真正的“石材防护”。

2、防护剂没刷好
强调要点:足量、均匀、养生24小时以上。
1)怎么判断是否足量
如果刷上去,很快就干了,就继续刷。刷到表面有一层湿润的防护剂,静置2个小时以上都不会干燥,证明达到了足量。
让石材喝饱、吸足防护剂,这样才可能有效果。

2)均匀
涂刷时一定要把石材的表面全部覆盖,不能漏刷、隔着刷、留下死角。

3)养生24小时以上
防护剂的干固、凝结、形成网状膜、溶液的挥发,需要在涂刷完之后,静置一段时间,称为防护剂的养生。温度较高的夏季、秋季,防护剂养生时间要达到24小时以上;寒冷的冬季、春季,养生时间更是要达到48小时以上。

03. 石材反碱—预防大于治理
1、安装前全面有效防护,遏制石材返碱
1)根据石材的类别与物质特征有效选择并做好石材防护,石灰变质岩选择防护剂需要具有抗碱功能;
2)湿铺石材底面分开,防护剂用于石底既要防碱抗盐,又要不影响粘接力(如:BS H2O、A-16S等),不可因为有过“防水背胶”而省略石底防护,用于石灰石表面既要防水,还要防碱(如:SOL170等);
3)对于碳酸盐类石材,特别是比较松软的大理石,切忌使用甲基硅酸钠一类强碱性防护剂(普通水溶性防护剂);使用弱碱性环保型高端水溶性防护剂,一定要适时擦去残留石面的碱雾;
4)防护前,保证石材完全干净干透,不要残留水分于石材内,不达此条件,宁可不做防护,不可野蛮强求;
5)实施防护一定要均匀饱和,要因石材吸水率不同确定不同的用量;
6)防护后,保证科学架空养生,切忌烘干抢时。

花岗岩贴面泛碱现象△
2、“一”防“三”堵
1)不要用甲基硅酸钠之类的防潮剂来充当石材防护剂
这种防潮剂不但耐久度很差,而且它自身还会水解出碱性成分,自己就成了返碱的病因。石材上还是要选择含有机硅和硅氧烷成分的专业防护剂;
2)刷防护只讨论“做了没做”是毫无意义的
用量不足,或者胡乱涂刷,刷得不均匀,做了也等于没做。刷防护剂一定要“全覆盖、无死角、用量足”。

石材防护△
3、堵塞石材表层和侧面的微裂隙、微细孔
1)从背面堵:
石材背胶很重要,做好的话,能石材背面密封住,隔开了底部碱性物质进入石材的通道;
2)研磨时堵:
一些石材上可以整体刮胶后再研磨,堵塞石材微裂纹。研磨时,可以用特殊的磨片,封闭石材表面微细孔。阻隔水和污染物;
3)抛光时堵:
尽量避免用酸性抛光材料减弱防护效果和改变石材表层结构。用封釉技术进行物理覆盖,可更好的关闭表面微细孔。
4、抛光技术
不管是粉、剂、膏,这里面都含有酸性成分,靠化学刻蚀作用达到出光效果。但酸性成分一方面会损坏防护效果;另一方面也会损坏石材表层结构,使石材的孔隙扩大,长期用粉或者剂保养的大理石,会出现鸡爪纹,就是因为这个原因。两个原因叠加为水分进入石材创造条件,有水分的参与,返碱出现的几率就更高。
因此,在抛光时最好使用封釉技术,用二氧化硅成分,在石材表面直接覆盖一个坚硬致密的保护层。更彻底的堵塞石材表面微细孔,阻止水分和污染物进出石材。没有水,返碱就不可能发生。
5、挂装
安装石材,尽力采用挂装,对于无法挂装的地面,要尽量减少水量,有条件的可使用益胶泥作为铺装基料,切实减少和防止水泥中碱性物质随水分向上向外蒸发。

干挂技术△
04. 石材已经出现反碱,怎么防治?
1、防护剂的选择
清洗或者预防返碱,涂刷防护剂都是一个关键的环节。防护剂的选择上,除了目前大家熟知的油性防护剂、水性防护剂。其实还有一种效果更佳的防护剂类型,即有机氟防护剂。就效果而言:
有机氟防护剂>油性防护剂>水性防护剂
因为普通的油性防护剂主要成分为有机硅,但有机氟防护剂则加入了氟元素,形成的分子链更牢固,防护效果和耐久性都更佳。
有机氟防护剂的缺点是成本较高,目前在国内尚未大量普及。

2、治理方法
1)翻新时的防治
步骤一:研磨至150#,晾干24小时以上,使石材彻底干燥;
步骤二:使用优质油性防护剂,或有机氟防护剂,倒在地面上,用刮板摊开至足量、均匀;
步骤三:养生24小时以上,将表面清理干净;
步骤四:用晶面机+百洁垫,细磨至3000#。
备注:
若对防护有更高要求,可以在研磨过程中,在研磨水里加入水性防护剂,做基础的防护处理。但是最后这道油性防护是必不可少的。
总结:
此方法的关键在于将石材彻底晾干。另外,良好的防护处理能够防水防污,而封釉技术也能对石材表面的微裂隙进行填补,起到隔绝水分和污染的作用。

2)抛光后的返碱处理
如果是抛光之后形成的返碱,又不准备翻新,可采取如下方法:
步骤一:使用洗地机,或晶面机+百洁垫,搭配石材皂液,或者搭配SINO石材清洗剂,进行整体的表面清洗;
步骤二:将水浆抽干。晾24~48小时,使石材彻底干燥;
步骤三:将渗透型防护剂或有机氟防护剂倒在地面上,用晶面机+百洁垫均匀抛磨,至防护剂吸收、干燥。做2~3遍;
步骤四:养生24小时以上。将表面清理干净;
步骤五:用晶面机+百洁垫,做封釉处理。
总结:
即便没有出现返碱,此方法也可用于提前预防。通过深度清洗,去除返碱成分。且通过防护剂抛磨,渗入到石材表层,配合封釉技术,能够起到阻隔水分,预防返碱的效果。

石材的表面污染△
小结.
好啦,今天的内容就到这里啦,现在你们知道为什么明明做了防护,石材还是会反碱的原因了吧!
那你们在做项目的时候还遇到过那些问题呢?欢迎在评论区留下你的答案哦~
如果有小伙伴们想学习更多石材相关的知识,推荐这本《室内设计实战指南》(工艺材料篇),从材料属性、使用特点,设计要点,施工工艺,图纸表达,质量通病等方面,结合实际的项目案例,全方位进行解读,让你彻底告别学习和实战脱节的困局!

▲扫码了解详情▲
最后,老规矩,一张图结束今天的分享(别忘了给我点赞
)

▲欢迎保存分享▲
- End -

