电动轨道遮光卷帘,该怎么深化?


source:google.cn
dop设计(ID:dopdesign)原创
作者丨dop设计
编辑丨丽子
遮阳作为一种重要的建筑节能技术,越来越受到人们的关注和重视,那么,这次内容咱们就一起来看看室内遮阳设计中比较常用的一款产品——电动轨道遮光卷帘。
今天,我们就从以下几个方面来聊一聊电动轨道遮光卷帘:
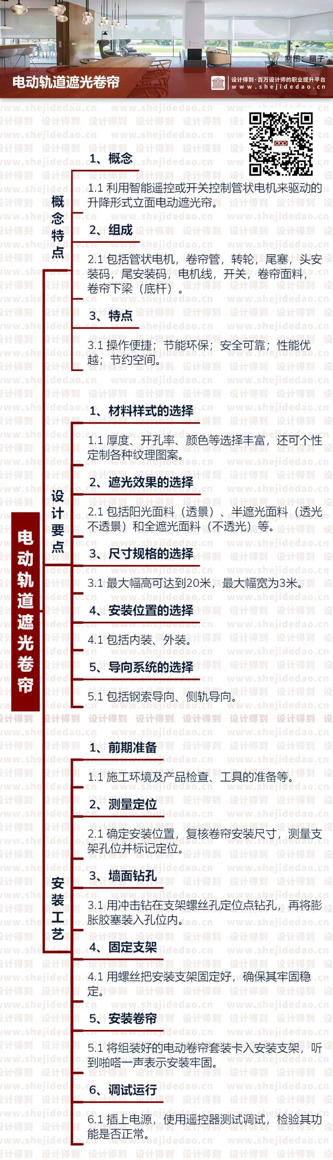
1、什么是电动轨道遮光卷帘?
2、电动轨道遮光卷帘的设计要点
3、电动轨道遮光卷帘的安装工艺
01. 什么是电动轨道遮光卷帘?

source:google.cn
1、概念
电动轨道遮光卷帘,是电动窗帘的一种,通常是指利用智能遥控或开关控制管状电机来驱动的升降形式立面电动遮光帘。


source:google.cn
电动轨道遮光卷帘机构是专用管状电机的一种轻型电动化卷帘机构,电机直接安装在卷管内,减少了窗帘箱的体积和力的传动环节,避免了外界对电机的影响,增加了可靠性。

source:google.cn
2、组成
电动轨道遮光卷帘主要由管状电机,卷帘管,转轮,尾塞,头安装码,尾安装码,电机线,开关,卷帘面料,卷帘下梁(底杆)组成。

source:google.cn
其工作原理是电机与传动管连接并可以驱动传动管转动,帘布安装于传动管外壁,托布管支架安装在罩壳内通过帘布与传动管接触,罩壳通过安装码安装于室内顶棚或室内墙壁上。
3、特点

source:google.cn
a、操作便捷
通常会采用优质的电机,只需拨动电源开关,可直接使用遥控器操作,是手动卷帘窗帘的升级版本。

source:google.cn
b、节能环保
可通过调节式遮阳来达到室内的适宜温度,可有效降低中央空调热负荷,从而起到节能降耗的作用。

source:google.cn
c、安全可靠
工作时旋转平稳,安静无噪音,受力均匀,抗弯和抗剪的强度大,使其更加安全可靠。

source:google.cn
d、性能优越
主体通常采用优质铝合金材料,它的强度高、不变形、防老化、耐腐蚀。而卷帘面料则经过了特殊的处理,可抗紫外线,耐久性强。

source:google.cn
e、节约空间
跟传统的遮阳窗帘比,可伸缩的电动轨道遮光卷帘则更加的节省空间,美化环境。

source:google.cn
02. 电动轨道遮光卷帘的设计要点

source:google.cn
电动轨道遮光卷帘通过面料上下垂直运动,来实现遮阳、隔热节能、调节炫光等目的。其装饰效果往往与材料样式、遮光效果、尺寸规格、安装位置、导向系统等因素有关。接下来,咱们就一起来看看相关的设计要点有哪些吧!
1、材料样式的选择
电动轨道遮光卷帘的面料样式选择丰富,面料厚度多在0.35~0.65mm之间,开孔率范围在0%~20%之间,常用颜色有白、灰白、灰、米色等,另外还有近百种色彩可供选择,还可个性定制各种纹理图案。

source:google.cn
△部分材料示例
其中,技术类面料材质主要有玻璃纤维、聚酯纤维两类。

source:google.cn
△玻璃纤维类电动卷帘示例

source:google.cn
△聚酯纤维类电动卷帘示例
2、遮光效果的选择
遮光效果的选择,主要是指面料遮光性,开孔率不同遮光率也不同。通常有阳光面料(透景)、半遮光面料(透光不透景)和全遮光面料(不透光)等等。
a、阳光面料(透景)
因部分阳光可以透光面料,故而称其为阳光面料,又名透景面料,合适一般办公场所,透光阳光面料卷帘可以看见户外的风景,又能有效地的挡住紫外线,普遍运用于办公环境。

△阳光面料效果示例
b、半遮光面料(透光不透景)
可遮档目光,看不到室内外人物景象,但有光。为最普通的半遮光面料,能有效地起着挡住紫外线效果,但透光性与阳光面料比稍差。

source:google.cn
△半遮光面料效果示例
c、全遮光面料(不透光)
限于太阳光极强的场所,或者必须几乎无光的环境,由于其材质本身较好的遮光隔热效果,多用于报告厅、会议室、休息室等空间。

source:google.cn
△全遮光面料效果示例
3、尺寸规格的选择
电动轨道遮光卷帘最大幅高可达到20米,最大幅宽为3米。(由于织物门幅一般在3米以下,所以宽度不适宜选择超过3米)
单幅机构宽度在0.7m-3.5m之间,小于0.7m时卷管内装不下管状电机。
根据卷帘高度和宽度,可选用直径为28mm、38mm、50mm、55mm、63mm、70mm、78mm、85mm、130mm等卷帘管。

高度大于6米的属于超高电动轨道遮光卷帘,需配置导向系统。

source:google.cn
4、安装位置的选择
电动轨道遮光卷帘的可以根据安装位置的不同,可选择内装、外装。

source:google.cn

source:google.cn
△内装电动卷帘示例

source:google.cn

source:google.cn
△外装电动卷帘示例
5、导向系统的选择
电动轨道遮光卷帘高度过高或需要控制帘面防风防动时,在帘侧就需要配置导向系统。导向系统主要可选择钢索导向、侧轨导向。

source:google.cn

source:google.cn
△钢索导向电动卷帘示例

source:google.cn

source:google.cn
△侧轨导向电动卷帘示例
03. 电动轨道遮光卷帘的安装工艺

source:google.cn
电动轨道遮光卷帘的安装操作十分的简单,但是必须要提前在卷帘盒安装位置的墙面附近预留电动机电源接线盒。
其具体安装流程为:
前期准备→测量定位→墙面钻孔→固定支架→安装卷帘→调试运行
1、前期准备
施工前要确定好施工环境是否符合标准要求,打开包装,检查产品是否存在破损或裂痕;检查配件是否齐全完好。检查施工工具是否准备齐全、施工人员是否做好技术交底工作等。确保水电工程阶段已预留好电源接线盒。

source:google.cn
2、测量定位
安装前应先确定具体安装位置,然后复核卷帘安装位置尺寸,测量支架螺丝孔数据,并标记定位。



source:google.cn
3、墙面钻孔
用冲击钻在支架螺丝孔定位点钻孔,再将膨胀胶塞装入孔位内。

source:google.cn
4、固定支架
用螺丝把安装支架固定好,确保其牢固稳定。
source:google.cn
5、安装卷帘
如果不是已经内置好电机的成品卷帘,还需要把管状的卷帘电机装入卷帘系统,用螺丝刀拧紧卷帘布的防尘盖。


source:google.cn
将组装好的电动卷帘套装卡入安装支架,通常是听到啪嗒一声,表示安装牢固。

6、调试运行
插上电源,使用遥控器测试调试,检验其开合、暂停等功能是否正常。要确保运行正常,验收合格后才可完成安装工作。

7、注意事项
a、安装过程中注意轨道要整体水平,不能歪斜,否则会影响正常使用。
b、电动卷帘内含有定位开关以及过热保护装置,避免因误用而引起热负荷过载,所以调试运行过程中,卷帘电机不可长时间连续运转(约4分钟)或频繁启动。
c、无论如何安装调试,都要在停机的情况下进行,以防对人身造成伤害。
(本文的图片均来源于网络,版权归原作者所有)

△ 加入设计得到交流群,连接行业资源 △
小结.
好了,本期的dop干货就到这儿,如有帮助,评论区扣“日拱一卒”,支持一下dop~
点赞超超过10条。
下一篇,我们来系统的盘一盘《不锈钢材料全品类、工艺解读超全合集》,敬请期待~
最后一张图,总结全文,拜了个拜~

△点击保存,欢迎转发分享
△文中部分图片源于网络,如有侵权,请联系小编~
- End -
如有帮助,还请 点赞、转发 支持一下
文中部分图片源于网络,如有侵权,请联系小编~
加dop024,领“dop设计大礼包”


