什么是装饰完成面?


△来源:站酷,发布:URBAN私宅设计所
文章转至AmE深化设计研究室
编辑丨dop设计
添加dop032领设计大礼包(软装、深化、效果图等)
装饰面是室内空间中随处可见,而且是整体打造室内美观度和观赏性的一种必备设计材料。但是,由于各种装饰材料的不同,造就了各种装饰面的作用和使用范围不同,下面,咱们就装饰面问题,分享今天的内容:
1、装饰面的构成,该怎么界定?
2、天花、墙面、地面常用完成面,尺寸怎么确定?
3、完成面图纸表达的颗粒度该如何控制?

装饰完成面的构成与界定
1、装饰完成面的饰面层
饰面层是指室内装饰施工完成后,可以触摸到、看到的材料。乳胶漆、壁布、石材、瓷砖、木饰面、镜片、玻璃等。
2、装饰完成面的内部构造
内部构造分为工艺构造与设计构造2部分:
a、工艺构造
是由于施工需要所产生的构造。石材或瓷砖饰面需要粘接剂或水泥砂浆与墙体进行连接,这是工艺构造,是饰面安装的必要条件。
b、设计构造
设计构造是设计要求所产生的饰面材料凹凸变化而形成的内部构造为设计构造。设计构造不是必要条件。如石材干挂所需要的最小厚度约为90mm,根据设计要求可以达到200mm乃至更多。
在内部构造中,无论是工艺构造还是设计构造,都包括一个共同的因素——校正层。校正层也称为找平层,是对原有基层的误差现状或前一工序的施工误差进行校正所产生的构造厚度增加,我们称之为校正层或找平层。
装饰完成面的厚底是由饰面材料的厚底加上内部构造的厚度所组成的。

3、装饰完成面的界定
装饰完成面包括空间6个界面的完成面,归纳起来分3类:天花完成面、墙面完成面、地面完成面。
装饰完成面是建筑构造及围护结构以外附加在表面的装饰构造。即建筑承重结构、围护墙体、装饰墙体以外的饰面材料与内部构造。


天花完成面尺寸的确认
1、天花完成面的界定
天花完成面通常指的是吊顶完成面。裸顶涂刷乳胶漆我们常会称之为建筑完成面。
常见的结构层有轻钢龙骨石膏板结构层、T型烤漆龙骨等,大多是由龙骨及配件组成的骨架部分和石膏板、基层板组成的基材部分所组成。饰面层多为乳胶漆,还会有镜片、木饰面、铝板、硬包等材料。
2、天花完成面的最小工艺厚度
a、轻钢龙骨石膏板最小吊顶厚度约为80-100mm。
包括:
① 天花楼板误差按10-20mm计算;
② 卡式轻钢龙骨最小安装厚度约为60mm,包括膨胀管、通丝、龙骨;
③ 纸面石膏板按单层厚度为9.5mm;
④ 找平腻子层加乳胶漆饰面为3mm。
b、木质龙骨石膏板最小吊顶厚度约为30mm。
包括:
① 天花楼板误差按10-20mm计算;
② 阻燃基层板厚度为9-18mm;
③ 纸面石膏板按单层厚度为9.5mm;
④ 找平腻子层加乳胶漆饰面为3mm。
(此厚度未考虑电气管线敷设高度与嵌入式灯具安装高度。)
3、天花完成面的机电预留高度
a、大型商业综合体与甲级写字楼吊顶内机电预留高度约为1000-1200mm;
b、公建内敷设机电干线的部位吊顶内预留高度约为550-650mm;
c、有空调风管的吊顶内预留高度约为300mm;
d、敷设电气管线的吊顶内预留高度约为100mm。

4、影响天花完成面的非构造因素
a、灯具
灯具本体高度及安装高度,灯具与电气线管、线盒重叠对天花完成面产生的影响;
b、空调、新风等管线
空调、新风、排风管线对完成面的影响,包括支架及安装要求等。集中式空调溢流水管线的坡度也要注意考虑的。
c、消防方面
消防管线、防火卷帘、挡烟垂壁等消防设施对完成面的影响,其中消防管线包括喷淋、烟感、防排烟等。
d、给排水
给排水管线对完成面的影响,尤其是排水管道及需要的坡度。


墙面常用完成面尺寸的确认
1、墙面完成面的界定
墙面完成面是指在建筑围护墙体或装饰墙体以外由装饰饰面及内部构造所形成的完成面。
部分墙面完成面需要在平面系统图纸中进行表达,这也是在深化图纸绘制过程中较为复杂的,同时也会极大地影响平面布局,严重的情况下可能导致平面方案进行重新设计。

2、墙面完成面的工艺厚度
墙面完成面厚度要灵活对待,确定合理的尺寸区间。墙面的饰面材料种类繁多,饰面凹凸层次也变化较多,同类材料的工艺做法也不尽相同。现将常见的墙面完成面厚度提供给你,供参考:
a、原墙水泥砂浆乳胶漆:12+3=15~20mm;
b、覆面龙骨单层石膏板乳胶漆/壁纸:25+12+3=40~50mm ;
c、覆面龙骨阻燃基层板木饰面/硬包:25+9+9+12=55~60mm;
d、阻燃基层板木饰面/硬包:5+12+3+12=32~40mm;
e、阻燃基层板镜片/金属板:5+12+3+5=25~30mm;
f、原墙水泥砂浆粘贴瓷砖:20+10=30~35mm;
g、原墙粘接剂粘贴瓷砖:8+6+10=24~30mm;
h、原墙水泥砂浆粘贴石材:16+18=34~50mm;
j、原墙干挂石材:60+50+25=90~135mm。

3、影响墙面完成面图纸表达的因素
在此,将墙面完成面按对平面布局的影响分为3种类型:
a、对空间布局没有影响,且在平面系统中不需要绘制的墙面完成面。
在建筑原墙体直接涂刷乳胶漆、粘贴壁布等厚度小于3-5mm的完成面是对空间布局完全没有影响到,可以忽略不计的。
b、根据项目的实际情况进行灵活甄别,再决定在平面系统是否表达的完成面。
饰面材料为镜片、木饰面、硬包、瓷砖或石材湿贴的完成面,其厚度多在15-50mm之间。此类完成面在如下情况时需要在平面系统中表达且不能忽略:
①较为狭小的空间,如卫生间、走廊等。
加入按900X1200mm设计的卫生间厕位,按照湿贴瓷砖饰面的最小工艺构造21mm,即15mm水泥砂浆找平层加6mm粘接层;最小瓷砖饰面厚度8mm计算,完成面共需要29-30mm。墙体砌筑的净空宽度就应该是960X1260mm,反之无法保证空间的正常使用。
② 涉及到防火设计法规及国家相关强调的空间,如电梯前室、楼梯间等,法规中的最小尺寸为饰面安装后的尺寸,否则可能会导致竣工不能验收的情形发生。
③安装已知设备的预留空间,要充分考虑完成面的厚度及设备的尺寸及安装要求。如电梯门等。
c、对空间影响较大且在平面系统中必须表达的墙面完成面。
此类完成面多为造型凹凸层次较多,完成面的厚度多在50mm以上。


地面常用完成面尺寸的确认
1、地面完成面的界定
地面完成面往往要与建筑标高相一致,建筑标高通常会高于结构标高,会预留50-100mm的完成面厚度。
无论地面完成面的厚度是否能够符合建筑标高的要求都不要随意改变地面完成面的标高,因为室内建筑标高会与垂直交通空间及室外的地面高度有直接的影响。
2、地面完成面的工艺厚度
地面完成面在多数情况下,都会满足工艺厚度的要求,在此就不进行阐述了。
3、地面完成面的注意事项
地面完成面的标高设定要符合建筑标高的同时要考虑地面标高最低点的高度。如有水区的标高通常会降低10~20mm,需要按此进行推算完成面的最高点。
地面完成面下需要敷设管线的要考虑管线的敷设要求对地面完成面厚度的影响。地面完成面高度无法满足工艺构造要求时,可以通过过门石等方式来弥补其不足。


完成面图纸表达的颗粒度控制
1、合理控制颗粒度的级别
颗粒度源于对感光底片的描述,当下被引申为对事物描述的细化程度。深化图纸传递的是建造数据,数据颗粒度直接表现就是细化范围。在图纸表达上,图纸比例会直接影响图形数据的颗粒度。
有些在使用AutoCAD绘图的初期阶段的设计师,在平面图纸中绘制踢脚板的厚度,最终的结果可想而知。即使打印比例为1:30,要无法在纸上看到20mm厚的踢脚板厚度,相反,两条相邻的线条组成了一条粗线。

2、完成面颗粒度控制与图纸表达
在平面系统中,墙面完成面我们按照颗粒度的原理分为了3种情况:3~15mm的完成面忽略不计,15~50mm的完成面按照对空间的影响程度视情况进行表达,50mm以上的完成面时一定要绘制的。
当绘制1:200及以上的总平面图时,墙面完成面也同样可以忽略表达的,仅仅是忽略表达,而不是不考虑哦。在立面图纸中,30mm以上的完成面是一定要表达的,否则会对立面尺寸有较大的影响。



以上就是关于建筑室内空间中,所有空间完成面的讲解,以及图纸上关于完成面颗粒度控制的讲解和方法。
由于文章的篇幅有限,如果你想要了解相关主要完成面的具体内容,推荐你加入设计得到的会员,了解更多的完成面相关内容。

△扫码加入得到会员,获取更多干货内容~
年费会员免费观看的课程大概还有这么多↓
课程涵盖了室内设计行业全领域:材料工艺、制图技巧、方案设计、设计管理等10大专业板块知识点。
150+行业细分领域实战派讲师、100+量身定做专题课程、1000+图文内容、3500+学习视频,6000+专业知识点。
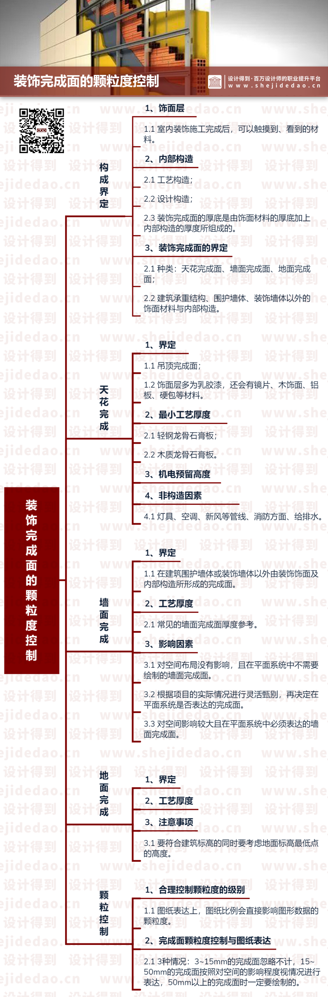
最后,导图总结如下:

△点击保存,欢迎转发分享
△文中部分图片源于网络,如有侵权,请联系小编~
领取设计大礼包

- End -
看完记得点赞、转发、在看3连
文中部分图片源于网络,如有侵权,请联系小编~
加V小师妹dop032,备注【公众号】
领“dop设计大礼包”


