什么是金磨石?
转载自:1m建筑装饰沙龙
编辑丨dop小师哥
时尚是个轮回,近些年,水磨石又杀回来了,网上有不少介绍它的文章,也算得上是一款网红材料了。水磨石材料成本虽然比一般的地面材料要贵,但耐久度却是其他的地面材料所不能比拟的,基本上能够做到与建筑同寿命,并且颜色样式多,深受设计师的喜爱。
但,今天我们要讲的主角不是水磨石,而是水磨石的升级版——金磨石!分享内容主要包括:
1、 什么是金磨石?
2、 金磨石,该怎么设计?
3、 金磨石,该怎么落地?
ps:联系微信dop032 回复暗号“dop微信”,免费领取“dop深化大礼包(100G+)”
什么是金磨石?
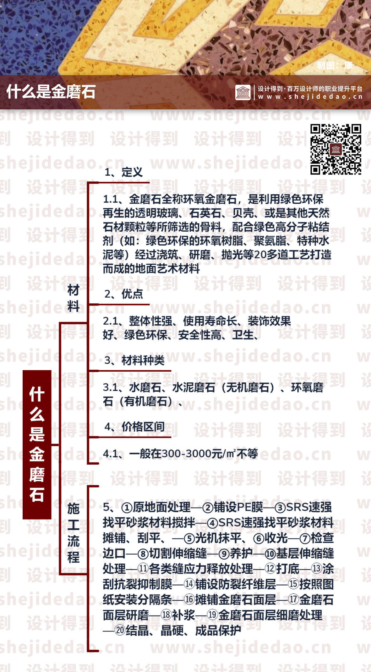
1、定义
△金磨石组成成分
金磨石全称环氧金磨石,是利用绿色环保再生的透明玻璃、石英石、贝壳、或是其他天然石材颗粒等所筛选的骨料,配合绿色高分子粘结剂(如:绿色环保的环氧树脂、聚氨脂、特种水泥等)
经过浇筑、研磨、抛光等20多道工艺打造而成的地面系统,是一种极能展现现代建筑独特艺术风格的高装饰性、整体无缝的艺术性地面材料。
2、优点
△金磨石地面结构层示意图
A、整体性强:整体无缝是金磨石的一大优势,即使大面积使用,也能做到整体平整、光滑、无缝,是大面积地面使用的首选材料;
B、使用寿命长:金磨石材料抗污能力强,耐磨系数高,基本上能做到与建筑同寿命;
C、装饰效果好:金磨石色彩丰富、图案多样,能随心所欲创造线条与图案,实现地面功能性和艺术性的结合,充分展现设计师的艺术理念;
D、绿色环保:金磨石骨料使用的是玻璃、石英石、贝壳等天然无污染材料,粘结剂使用的是绿色高分子粘结剂,不会污染环境;
E、安全性高:金磨石的原料经过筛选,不含放射性物质,无放射污染;
F、卫生:金磨石有“抗菌石”之称,无微孔,液体不能渗入,细菌不能在其中生长。
3、磨石材料种类
目前市面上有很多种磨石产品,常见的种类包括:
△水磨石地面
A、水磨石:以施工方式命名的磨石材料。水磨石是用白水泥或硅酸盐水泥与石英石等骨料混合凝固后用水进行磨制的磨石产品。这类水磨石水磨石分为预制和现场磨制两种类型,但由于在现场磨制会产生大量的泥浆污染环境以及强度差易开裂而不被用户接受。
所以,前面提到的“网红水磨石”可并不是指这里的“水磨石”哦!究竟指哪种磨石呢?往下看就知道了!
△水泥磨石地面
B、水泥磨石:以使用材质命名的磨石材料。水泥磨石也叫水泥基磨石,是用特种水泥(非硅酸盐水泥)作为胶凝材料,与各色石子、玻璃、贝壳、金属块等混合凝固后,用专业研磨和抛光设备进行研磨抛光,它采用干磨的研磨工艺(当然不怕污染的场所也可以水磨)配备大功率吸尘设备,确保施工环境洁净无扬尘。
△环氧磨石地面
C、环氧磨石:以胶凝材料命名的磨石材料,例如环氧金磨石,它其实就是环氧磨石。环氧金磨石是用环氧树脂作为胶凝材料,与各色石子、玻璃、贝壳、金属等混合凝固后,用专业研磨抛光设备进行研磨抛光的一种磨石产品。它主要采用的是不加水干磨的方法(不怕污染也可以加水磨制),配备大功率吸尘器,可以保证环境无扬尘。
“网红水磨石”其实是“环氧水磨石”的简称,和环氧金磨石一样同属于环氧磨石,与传统水磨石相比还是有很大差别的。
具体来说,环氧金磨石是水磨石的升级产品,加工工序比水磨石更为复杂,经过浇筑、研磨、抛光等20多道工艺打造而成,且各方面的性能都优于水磨石,这也是环氧磨石近几年流行的原因之一。水磨石、水泥磨石、环氧磨石其实统称磨石地面,都属于磨石地面的大范畴内。
△环氧磨石地面
D、有机磨石:环氧树脂、聚氨酯树脂都是有机类树脂,以它作为胶凝材料的磨石产品就叫有机磨石。环氧金磨石使用的胶凝材料是环氧树脂等有机类树脂,因此它既是环氧磨石,同时也是有机磨石;
△环氧磨石地面
E、无机磨石:水磨石、水泥磨石都是用水泥作为胶凝材料,水泥属于无机物,所以也叫无机磨石。
4、价格区间
因地域、品牌、档次、设计要求等不同价格各异,金磨石价格一般在300-3000元/㎡不等。(价格仅供参考,具体价格根据当地市场情况而定)
效果展示
了解了金磨石的性能特点,我们再来看一下金磨石的实际应用。
1、华为全球旗舰店
2、梅溪湖国际文化艺术中心
3、郑州银基冰雪酒店
4、上海天文馆
5、宁波城市展览馆
施工工艺
以上是环氧金磨石的部分应用案例,接下来我们再来看看环氧金磨石的施工工艺。
1、原地面处理
△地面清理
对原始结构楼板清扫,施工前需对建筑地面进行清理,清扫地面上建筑垃圾,对地面无效建筑形成的缺陷进行封堵,对局部高点进行清除,保证地面平整,整洁。
2、铺设PE膜
△PE膜铺设
对金磨石施工区域满铺隔离膜(边角等隐秘处注意铺设到位),铺设薄膜时交接处需采用胶带粘结。
3、SRS速强找平砂浆材料搅拌
△面层材料搅拌
干拌式防开裂速强找平层搅拌材料的精准控制(添加剂精确到 g,水、黄砂通过电子称来控制标准用量,水泥使用之前也需要通过电子秤进行复查其重量)。
4、SRS速强找平砂浆材料摊铺、刮平
△砂浆材料摊铺、刮平
摊铺之前复测现场提供的标高是否准确,然后再摊铺防开裂速强找平层 50mm 厚,用红外线检测水平度、靠尺将其刮平整,再次用靠尺检测平整度,同时通过红外线控制水平标高,每摊铺一小块面积用卷尺和红外线进行测定其标高的及找平层的平整度,无误后再进行收光。
5、抹光机抹平、收光
△抹光机抹光
摊铺完成后,用抹光机进行抹光(再次复测平整度),采用 2米靠尺再次复测找平层平整度,平整度 2米靠尺误差±3 毫米。
6、检查边口
△湿切后效果
平整度复查验收、采用湿切切割伸缩缝或第二天弹线切割伸缩缝。
7、切割伸缩缝
△湿切伸缩缝
机电管线不能预埋在结构楼板上,处理方法是:在做基层找平时将基层里的机电管线位置先预留出来,待防裂找平层干燥后再用弹性材料进行填补,同时采用防裂纤维布进行第一次加固,相当于此次机电管线位置防裂纤维布会有两层,以确保其后期应力的释放。
A、基层经过打磨处理、吸尘后,所有裂缝将完全呈现出来,只需将缝开45°V型槽口,用高倍砂浆进行修补平整、涂刷抗裂抑制膜、贴玻璃纤维布即可;
B、针对柱子后期可能产生裂缝的特殊处理方式,沿立柱15cm处切割正方形伸缩缝,然后采用专用的高倍砂浆填补,后续再刮抗裂抑制膜、贴布等措施,预防后期金磨石面层开裂。
8、养护
△养护
采用覆盖薄膜的方式进行养护 5~7 天以上,无需洒水养护。
9、基层伸缩缝处理
△伸缩缝处理
将原基层伸缩缝进行再次切割,然后采用弹性材料进行填补,同时进行第一次加固。
10、各类缝应力释放处理
专用弹性填缝材料修补加固。
11、打底
△底涂施工
用滚筒均匀的将底涂滚在地面上或用刀板将底涂均匀的刮涂在地面上,干燥后对基层的伸缩缝预处理。
12、涂刮抗裂抑制膜
△涂刮抗裂抑制膜
将调配好的抗裂抑制膜均匀的刮在地面上,再将防裂纤维层铺上。
13、铺设防裂纤维层
△铺设防裂纤维层
平整的搭接铺设好防裂纤维层,单层刮平。
14、按照图纸安装分隔条
△安装分隔条
根据设计深化好的分缝图纸,对地面进行放线,安装分隔条(用红外线调整平整度)。节点收口处施工方法:如大理石、瓷砖、地脚线、闸机等交接处需要在施工之前详细了解其节点,大理石、瓷砖需采用5mm的L型分隔条将其分隔收口,闸机下口的四周也需要采用5mm的L型分隔条将其围起来,待地面做好后将闸机放上,待地面全部磨平做到完成面后再安装踢脚线,能保证踢脚线的平整度及美观性。
15、摊铺金磨石面层
△摊铺金磨石面层
摊铺环氧金磨石面层,至完全固化(夏天约48 小时,冬天约 72 小时以后)
1、环氧金磨石面层铺设,调配拌制环氧金磨石,将专用环氧金磨石树脂 A 组份与 B 组按规定配比, 用搅料器将其充分搅拌混合后,再倒入装有各种机配骨料的专用搅拌器内充分搅拌;
2、摊铺、整平、压实材料,拌制好的环氧金磨石应及时摊铺在防裂纤维层上面,摊铺厚度以压实为宜,每摊铺一小块应配红外线检测平整度,确保平整度在 2 米 3 毫米内,用纯手工压实,使金磨石达到充分平整、密实;
3、待环氧金磨石摊铺完成后固化。
16、金磨石面层研磨
△面层研磨
研磨找平(粗磨、中磨、细磨)补浆。
1、用真空无尘研磨机,装配六角磨头进行试磨,磨出的粉尘无胶状物粘附磨头,此时说明养护期已到,可以进行研磨找平,研磨找平时应按先横后纵的顺序进行,研磨行行间应相互交接三分之一为宜, 研磨机应左右摇摆,根据表面的打磨情况均匀控制研磨机磨行速度,不得任意停留或改变磨行速度,以免造成局部凹陷、不平整以及漏磨等现象;
2、应配 2m 靠尺对打磨的地面进行平整度检测,将偏高部位磨至平整度达标为准,磨出骨料纹理, 研磨后根据不同的标准用红外线检测标高;
3、中磨(用 12 头研磨机在水箱里加入适量的水,在打磨的时候放出少量的水,在打磨后更能看出环氧金磨石的初步效果);
4、清洗、晾干(用自来水将地面上的泥浆清洗干净)。
17、补浆
1、补浆的条件及时间:封闭养护8小时后即可进行补浆,也可根据固化情况确定,一般以能上人进行批刮操作为原则;
2、施工方法:按工艺确定的配比,配置环氧金磨石树脂,根据环氧金磨石层表面的吸料情况均匀批刮。
18、金磨石面层细磨处理
△细磨
质量控制方法:
1、研磨后严格按照要求检查地面是否有残余的浆料留在表面上;
2、检查打磨后是否还有孔洞;
3、与其他材料交界处处理是否完美;
4、金磨石表面平整度是否达标;
5、金磨石骨料分布是否均匀。
19、结晶、晶硬、成品保护
1、用高速抛光机将结晶材料均匀的抛光抛亮;
2、用单盘机将晶硬剂均匀的在结晶层表面抛光,使其表面更加有光泽,同时能增加表面的养护硬度。
表面上看,金磨石成本虽然较其他地面材料更高,但从长远上看,金磨石地面与建筑同寿命、颜色款式多样的特点,使得它极具性价比。另一方面,金磨石绿色无污染,符合环保的发展趋势,前途不可限量!小伙伴你怎么看呢?
好了,老规矩,一张图,总结全文,欢迎转发:
△点击保存,欢迎转发分享
△文中部分图片源于网络,如有侵权,请联系小编~
- End -
找dop032,领“dop设计大礼包”

