吊轨移门怎么做?

source:google.cn
dop设计(ID:dopdesign)原创
作者丨dop设计
编辑丨丽子
吊轨移门,打破了传统门的安装限制,以其独特的魅力成为现代家居空间划分的优选方案。它不仅仅是一扇门,更是一种追求简洁、舒适与品质生活的态度。
今天,我们就从以下几个方面来聊一聊吊轨移门:
1、什么是吊轨移门?
2、吊轨移门的设计要点
3、吊轨移门的施工工艺
01. 什么是吊轨移门?
www.shejidedao.com丨联系VX:dop024 回复“公众号”加群

source:google.cn
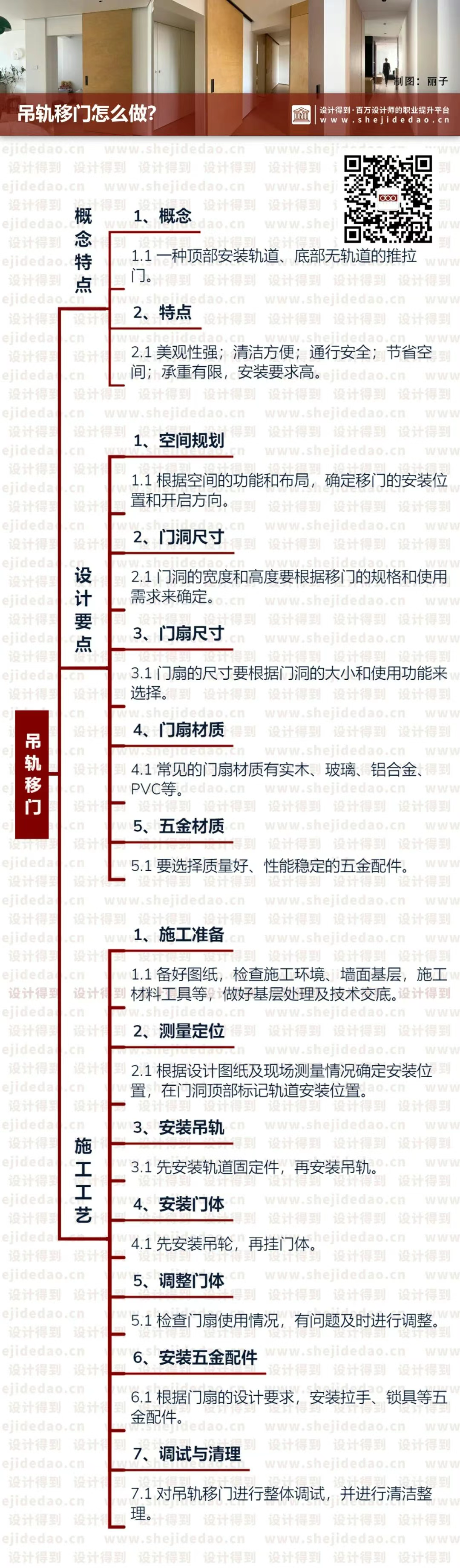
1、概念
吊轨移门,一种常见门的类型,是一种顶部安装轨道、底部无轨道的推拉门。通过门扇顶部的吊轮在上轨道滑动实现开闭,即门扇通过顶部吊轮悬挂在轨道上,滑动时吊轮沿轨道滚动,带动门扇移动。


source:google.cn
吊轨移门的组成部分通常为门扇、轨道、吊轮、五金配件以及门套等。门的重量主要由吊轮和轨道承担。

2、特点

source:google.cn
a、设计简洁大方,可与多种风格相融合,提升空间美观度;
b、无地轨可避免轨道内藏污纳垢,方便清理地面;
c、推拉顺畅安静,无障碍通行更安全;
d、沿墙壁滑动,不需要额外开启空间,节省空间;
e、承重有限,受外力作用大,安装要求高。
02. 吊轨移门的设计要点
www.shejidedao.com丨联系VX:dop024 回复“公众号”加群

source:google.cn
1、空间规划
吊轨移门常用于客厅、卧室、书房、卫生间等空间,可作为隔断或门使用。
在设计时,要根据空间的功能和布局,确定移门的安装位置和开启方向,确保移门开启时不会影响到其他家具或活动区域。

source:google.cn
2、门洞尺寸
门洞的宽度和高度要根据移门的规格和使用需求来确定。一般来说,门洞的宽度应比移门的宽度大20~30mm,以便移门能够顺利滑动;高度则应与移门的高度相匹配,同时要考虑轨道的安装空间。

source:SHUJI
3、门扇尺寸
门扇的尺寸要根据门洞的大小和使用功能来选择。常见的门扇宽度有800mm、1000mm、1200mm等,高度一般在2000mm左右。如果门洞较宽,可选择双扇或多扇移门,以增加空间的通透感和灵活性。

source:SHUJI
4、门扇材质
常见的门扇材质有实木、玻璃、铝合金、PVC等。
实木门扇具有自然的纹理和质感,隔音和保温性能较好,但价格较高且需要定期保养;
玻璃门扇透明度高,能增加空间的通透感,但隔音和保温性能相对较差;
铝合金门扇强度高、耐腐蚀,款式多样,价格适中;PVC门扇价格较低,但质感相对较差。

source:SHUJI
5、五金材质
五金配件的质量直接影响到吊轨移门的使用效果和寿命。要选择质量好、性能稳定的五金配件,如吊轮、滑轨、锁具等。
吊轮的材质和质量要符合门扇的重量和使用要求,以确保门扇的滑动顺畅;滑轨要具有良好的耐磨性和抗腐蚀性;锁具要选择安全可靠、易于操作的款式;在选择轨道材质时,要考虑其与门扇的匹配度以及安装环境的要求。

source:SHUJI
03. 吊轨移门的施工工艺
www.shejidedao.com丨联系VX:dop024 回复“公众号”加群

source:google.cn
吊轨移门的施工工艺流程并不复杂,下面就来一起看看吊轨移门的施工工艺吧!
其具体流程为:
施工准备→测量定位→安装吊轨→安装门体→调整门体→安装五金配件→调试与清理
1、施工准备
检查图纸或产品说明是否完整、详细,施工前要确定好施工环境是否符合标准要求,做好检查及处理。同时,检查施工工具等是否准备齐全、施工人员是否做好技术交底等。

source:google.cn
2、测量定位
准确测量门洞的宽度、高度,以及墙面的垂直度和水平度。根据设计图纸及现场测量情况确定安装位置,在门洞顶部标记轨道安装位置,保证轨道与门框平行并水平,并确保所有部件齐全适配。

source:google.cn
3、安装吊轨
使用电钻在确定好的位置上打孔,然后将轨道固定件用螺丝固定在墙体或天花板上。打孔时要注意孔的深度和直径,确保螺丝能够牢固地固定固定件。

source:google.cn

source:google.cn
将第一根吊轨放置在轨道固定件上,调整好位置后,用电钻打入自攻螺丝将吊轨固定在固定件上。按照轨道的长度和门洞的尺寸,依次安装其他吊轨。

source:google.cn

source:google.cn
然后根据项目情况在轨道安装前、安装后进行顶面的装饰施工。
4、安装门体
将吊轮安装在门扇的顶部,确保吊轮能够顺畅地在轨道上滑动。安装时要注意吊轮的方向和位置,避免出现偏差。

source:google.cn
将安装好吊轮的门扇轻轻抬起,放入吊轨中。在放入过程中,要注意门扇的平衡,避免门扇倾斜或碰撞到轨道。

source:google.cn

source:google.cn
5、调整门体
将门扇放入轨道后,使用水平尺和卷尺检查门扇的水平度和垂直度,检查门扇间的缝隙是否均匀,检查门扇的开合情况等。如有问题,及时进行调整。

source:google.cn
6、安装五金配件
根据门扇的设计要求,在门扇上安装拉手、锁具等五金配件。安装时要注意五金件的安装位置和方向,确保使用方便。

source:google.cn
7、调试与清理
对吊轨移门进行整体调试,检查门扇的开合、密封、锁具等是否正常工作。如有问题,及时进行调整和修复。清理施工现场的杂物和垃圾,保持施工现场的整洁。同时,对安装好的吊轨移门进行清洁,去除表面的灰尘和污渍。
8、注意事项
a、必须检查门洞的平整度和垂直度,确保误差在允许范围内。一般平整度和垂直度误差不超过2mm。
b、安装过程中,要注意轨道之间的间距,一般轨道间距为门扇厚度加6mm左右。同时,要使用水平尺检查轨道的水平度,确保轨道安装平整。
c、如果门扇开合不顺畅,可能是吊轮安装不正确或轨道不平整等原因造成的,需要及时进行调整。
9、节点构造

△节点构造解析


source:华建
△卫生间吊轨移门节点构造


source:华建
△卧室吊轨移门节点构造
(本文部分图片来源于网络,版权归原作者所有)
小结.
www.shejidedao.com丨联系VX:dop024 回复“公众号”加群
好了,本期的dop干货就到这儿,如有帮助,评论区扣“日拱一卒”,支持一下dop~
最后一张图,总结全文,拜了个拜~

△点击保存,欢迎转发分享
关注公众号回复:【网红材料】领资料 !
今日资料:《380套各类门的施工节点合集》
扫码领取↓

- End -
如有帮助,还请 点赞、在看、转发 支持一下
文中部分图片源于网络,如有侵权,请联系小编~
加dop024,领“dop设计大礼包”

更多设计干货,请登陆设计得到网站


