20种墙顶地材料与工艺大全图解 (值得收藏)
source:google.cn
dop设计(ID:dopdesign)原创
作者丨dop设计
编辑丨丽子
室内空间装饰主要包含顶面、墙面、地面三个位置的设计,很多年轻设计师常常会有设计想法很好,但是想落地实现却总是很困难的情况。其实大多是因为不认识材料、不懂工艺,导致了不知道如何表达设计,或是缺少很多设计细节。
今天,我们就从以下几个方面来聊一聊顶面、墙面、地面常见的饰面材料类型及工艺:
1、顶面常见的饰面材料类型及工艺
2、墙面常见的饰面材料类型及工艺
3、地面常见的饰面材料类型及工艺
顶面常见的饰面材料类型及工艺
source:google.cn
通常在实际工程中,90%以上的顶面吊顶装饰工程都是采用轻钢龙骨+饰面材料的做法。
因此,根据装饰材料的不同,顶面吊顶的常见类型主要包括石膏板吊顶、木饰面吊顶、金属吊顶、矿棉板吊顶、硬包吊顶、GRG吊顶、PVC吊顶、软膜天花吊顶、铝塑板吊顶、金银箔吊顶等。
1、石膏板吊顶
具体施工工艺:
施工准备→测量放线→安装吊筋→安装龙骨构架→验收隐蔽工程→安装石膏板→嵌缝处理→刮批腻子→涂刷乳胶漆
source:google.cn
△部分材料示例
source:google.cn
△工艺做法示例
source:google.cn
△效果示例
2、木饰面吊顶
具体施工工艺:
施工准备→测量放线→安装吊筋→安装龙骨构架→验收隐蔽工程→安装基层板→安装挂条→安装木饰面板→收口收边处理→清洁养护
source:google.cn
△部分材料示例
source:google.cn
△工艺做法示例
source:google.cn
△效果示例
3、金属吊顶
具体施工工艺:
施工准备→测量放线→安装吊筋→安装龙骨构架→验收隐蔽工程→安装成品金属板/块/条/网
其中,常见的吊顶类型有铝扣板吊顶、铝方通吊顶、铝格栅吊顶、不锈钢折板吊顶等。
a、铝扣板吊顶
source:google.cn
△部分材料示例
source:google.cn
△工艺做法示例
source:google.cn
△效果示例
b、铝方通吊顶
source:google.cn
△部分材料示例
source:google.cn
△工艺做法示例
source:google.cn
△效果示例
c、铝格栅吊顶
source:google.cn
△部分材料示例
source:google.cn
△工艺做法示例
source:google.cn
△效果示例
d、不锈钢折板吊顶
source:google.cn
△部分材料示例
source:google.cn
△工艺做法示例
source:google.cn
△效果示例
4、矿棉板吊顶
具体施工工艺:
前期准备→弹线定位→安装吊杆→安装边龙骨→安装主龙骨→安装次龙骨→隐蔽检查→安装矿棉板→验收整理
source:google.cn
△部分材料示例
source:google.cn
△工艺做法示例
source:google.cn
△效果示例
5、硬包吊顶
具体施工工艺:
前期准备→弹线定位→安装吊杆→安装边龙骨→安装主龙骨→安装次龙骨→隐蔽检查→安装基层夹板→制作硬包板→安装、粘贴硬包板
source:google.cn
△部分材料示例
source:google.cn
△工艺做法示例
source:google.cn
△效果示例
除了以上最常用的一些材料吊顶外,在实际工程中以下材料的天花吊顶也广泛应用,我们一起来简单了解一下。
6、GRG吊顶
source:google.cn
△部分材料示例
source:google.cn
△效果示例
7、PVC吊顶
source:google.cn
△部分材料示例
source:google.cn
△效果示例
8、软膜天花吊顶
source:google.cn
△部分材料示例
source:google.cn
△效果示例
9、铝塑板吊顶
source:google.cn
△部分材料示例
source:google.cn
△效果示例
10、金银箔吊顶
source:google.cn
△部分材料示例
source:google.cn
△效果示例
△扫码查看更多材料解析△
墙面常见的饰面材料类型及工艺
source:google.cn
根据装饰材料的不同,墙面饰面常用的材料类型有乳胶漆、壁纸(壁布)、木饰面、瓷砖、石材、软/硬包、PU墙板、不锈钢蜂窝板、艺术玻璃、陶瓷薄板等。
1、乳胶漆墙面
具体施工工艺:
施工准备→基层处理→涂刷界面剂→裂缝处理→找平处理→基层防开裂处理→刮2~3遍腻子,打磨→1遍底漆→找补打磨→两遍面漆→清洁养护
source:google.cn
△部分材料示例
source:google.cn
△工艺做法示例
source:google.cn
△效果示例
2、壁纸(壁布)墙面
具体施工工艺:
施工准备→基层处理→滚刷基膜→墙纸(墙布)裁剪→调制胶剂→涂抹胶剂→墙纸(墙布)铺贴→收边裁边→修整清洁→验收养护
source:google.cn
△部分材料示例
source:google.cn
△工艺做法示例
source:google.cn
△效果示例
3、木饰面墙面
常用干挂式施工工艺:
施工准备→基层处理→弹线定位→安装轻钢龙骨框架→安装基层板→安装挂条→安装木饰面板→清洁养护
source:google.cn
△部分材料示例
source:google.cn
△工艺做法示例
source:google.cn
△效果示例
4、瓷砖墙面
常用湿贴式施工工艺:
施工准备→基层处理→选砖浸砖→配制搅拌瓷砖粘结剂→墙面批刮粘结剂→粘贴瓷砖→勾缝清理
source:google.cn
△部分材料示例
source:google.cn
△工艺做法示例
source:google.cn
△效果示例
5、石材墙面
常用干挂式施工工艺:
施工准备→弹线定位→埋板安装→安装轻钢龙骨框架→安装挂件→石材开槽切割→安装石材→嵌缝处理→清洁养护
source:google.cn
△部分材料示例
source:google.cn
△工艺做法示例
source:google.cn
△效果示例
6、软/硬包墙面
具体施工工艺:
施工准备→测量、弹线→安装基层龙骨→龙骨验收→安装基层夹板→制作软/硬包板→安装、粘贴软/硬包板
source:google.cn
△部分材料示例
source:google.cn
△工艺做法示例
source:google.cn
△软包墙面效果示例
source:google.cn
△硬包墙面效果示例
除了以上最常用的一些材料墙面外,在实际工程中以下材料的墙面也广泛应用,我们一起来简单了解一下。
7、PU墙板墙面
source:google.cn
△部分材料示例
source:google.cn
△效果示例
8、不锈钢蜂窝板墙面
source:google.cn
△部分材料示例
source:google.cn
△效果示例
9、艺术玻璃墙面
source:google.cn
△部分材料示例
source:google.cn
△效果示例
10、陶瓷薄板墙面
source:google.cn
△部分材料示例
source:google.cn
△效果示例
△扫码查看更多材料解析△
地面常见的饰面材料类型及工艺
source:google.cn
根据装饰材料的不同,地面饰面常用的材料类型有地砖、马赛克、木地板、地毯、石材、环氧磨石地坪、PVC地板、橡胶地板、艺术树脂地坪、静电地板等。
1、地砖地面
具体施工工艺:
施工准备→定标高、预排砖→选砖浸砖→铺设干硬性水泥砂浆→铺贴地砖→勾缝清理
source:google.cn
△部分材料示例
source:google.cn
△工艺做法示例
source:google.cn
△效果示例
2、马赛克地面
具体施工工艺:
施工准备→基层处理→贴灰饼、做冲筋→弹线分格→湿润基层→铺贴马赛克→调缝擦缝→清理整理
source:google.cn
△部分材料示例
source:google.cn
△工艺做法示例
source:google.cn
△效果示例
3、木地板地面
常见的类型有实木地板地面、复合地板地面、篮球专用运动地板地面等。
a、实木地板地面
具体施工工艺:
施工准备→基层找平→铺装防潮层→安装木龙骨→安装多层板→二次防潮→铺装地板→安装踢脚线→成品保护
source:google.cn
△部分材料示例
source:google.cn
△工艺做法示例
source:google.cn
△效果示例
b、复合地板地面
具体施工工艺:
施工准备→基层找平→铺装防潮层→铺装专用消声垫→铺装地板→安装踢脚线→成品保护
source:google.cn
△部分材料示例
source:google.cn
△工艺做法示例
source:google.cn
△效果示例
c、篮球专用运动地板地面
具体施工工艺:
施工准备→基层找平→铺装防潮层→安装减震垫→安装木龙骨→安装多层板→二次防潮→铺装地板→安装踢脚线→成品保护
source:google.cn
△部分材料示例
source:google.cn
△工艺做法示例
source:google.cn
△效果示例
4、地毯地面
具体施工工艺:
前期准备→基层处理 →弹线、套方、分格、定位→地毯剪裁→钉倒刺板挂毯条→铺设衬垫→铺设地毯→细部处理及清理
source:google.cn
△部分材料示例
source:google.cn
△工艺做法示例
source:google.cn
△效果示例
5、石材地面
具体施工工艺:
前期准备→弹线定位→核对编号→根据安装图试拼→基层处理→铺设水泥砂浆结合层→铺装石材→擦缝处理→清洁养护
source:google.cn
△部分材料示例
source:google.cn
△工艺做法示例
source:google.cn
△效果示例
6、环氧磨石地坪地面
具体施工工艺:
前期准备→基层处理→环氧底涂层施工→安装造型分隔条→环氧磨石层干燥养护→研磨机全盘粗磨、中磨、精磨→涂装密封涂层→高速抛光→成面完工
source:google.cn
△部分材料示例
source:google.cn
△工艺做法示例
source:google.cn
△效果示例
除了以上最常用的一些材料地面外,在实际工程中以下材料的地面也广泛应用,我们一起来简单了解一下。
7、PVC地板地面
source:google.cn
△部分材料示例
source:google.cn
△效果示例
8、橡胶地板地面
source:google.cn
△部分材料示例
source:google.cn
△效果示例
9、艺术树脂地坪地面
source:google.cn
△部分材料示例
source:google.cn
△效果示例
10、静电地板地面
source:google.cn
△部分材料示例
source:google.cn
△效果示例
(本文的图片均来源于网络,版权归原作者所有)
△扫码查看更多材料解析△
有关顶面、墙面、地面常见的饰面材料类型的内容就先给大家讲解到这里了,有关家装施工材料和工艺细节的,可以直接扫码看下方课程。
△扫码查看更多材料解析△
这套课程会从通过讲解家装建材和现场施工全流程管控,来帮一些年轻设计师,或一些没有太多机会经常接触家装现场落地问题的设计师,快速构建起知识体系。
从通过讲解家装建材和现场施工全流程管控,来帮一些年轻设计师或一些没有太多机会经常接触家装现场落地问题的设计师快速构建起知识体系。
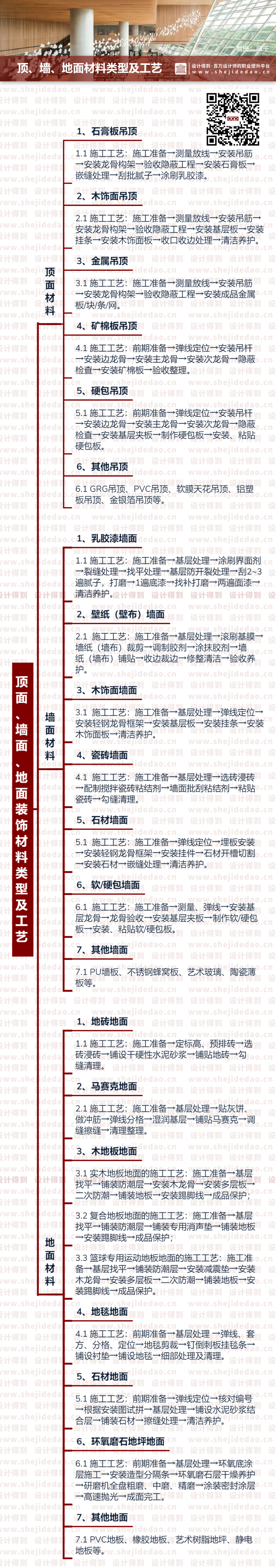
最后,还是用一张导图来总结一下今天的内容:
△点击保存,欢迎转发分享
△文中部分图片源于网络,如有侵权,请联系小编~
领取设计大礼包
- End -
看完记得点赞、转发、在看3连
文中部分图片源于网络,如有侵权,请联系小编~
加V小师妹dop032,备注【公众号】
领“dop设计大礼包”

