你要的悬浮吊顶的全部工艺,都在这了!!


dop设计(ID:dopdesign)原创
作者丨dop设计
编辑丨丽子
吊顶是空间顶面十分重要的装饰手法,随着人们审美追求的提升,一些传统的吊顶形式,已无法满足新时代的需求。而“悬浮式”吊顶以其立体、轻盈、简约等特点,正成为当下非常流行的网红吊顶形式之一。
今天,咱就从以下几个方面来聊聊悬浮吊顶:
1、什么是悬浮吊顶?
2、悬浮吊顶的设计要点
3、悬浮吊顶的施工工艺
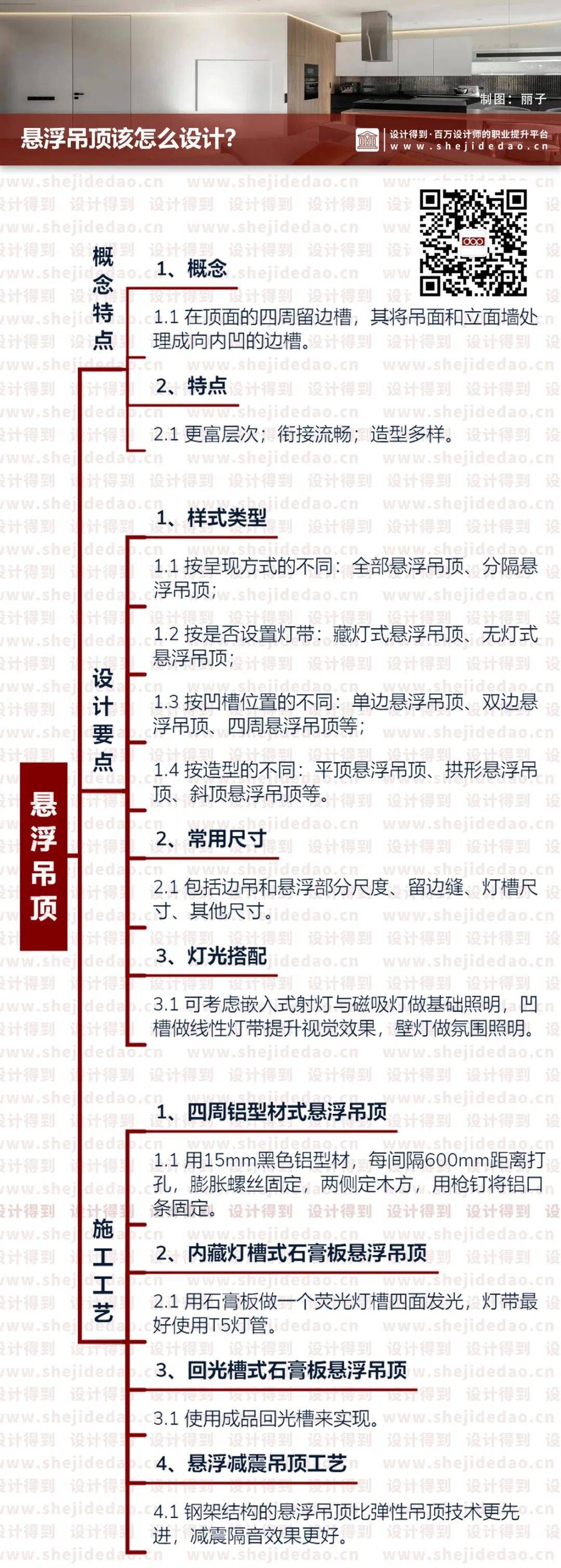
01. 什么是悬浮吊顶?

1、概念
悬浮吊顶,是在吊顶平顶的基础上扩展出来的,即在顶面的四周留边槽,其将吊面和立面墙处理成向内凹的边槽,视觉上会产生“悬浮”的感觉。


目前网红的悬浮吊顶主要分为两种,一种是四周留边槽做灯带做出悬浮的感觉,另一种是顶面四周设置金属线,在吊顶四周预留一公分的阴影缝,用金属阴影的型材配合石膏板达到悬浮吊顶的效果。

2、特点

a、更富层次
相对于平顶来说,悬浮吊顶的空间的层次会更明显,特别是做了灯带设计的类型,灯光会使得吊灯错落有致,更有氛围感。

b、衔接流畅
顶面和立面的相交处被藏在了暗角里面,掩盖接缝,同时削弱吊顶本身的笨重感,使得吊顶整体感强,空间看起来更流畅,也更简洁。还能解决吊顶和瓷砖接缝处,后期刷漆不好处理的弊端。

c、造型多样
悬浮吊顶非常百搭,造型多样,跨度也很大,可以与各种室内装饰风格搭配。

02. 悬浮吊顶的设计要点

悬浮吊顶在设计上更灵活多变,可按需要进行设计,如用于家居、办公室、酒店、商铺等。其装饰效果往往与样式类型、常用尺寸、灯光搭配等因素有关。接下来,咱们就一起来看看相关的设计要点有哪些吧!
1、样式类型
a、根据呈现方式的不同,分为全部悬浮吊顶、分隔悬浮吊顶。

△全部悬浮吊顶示例

△分隔悬浮吊顶示例
b、根据是否设置灯带,分为藏灯式悬浮吊顶、无灯式悬浮吊顶。


△无灯式悬浮吊顶示例
c、根据凹槽位置的不同,分为单边悬浮吊顶、双边悬浮吊顶、四周悬浮吊顶。

source:FM·D
△单边悬浮吊顶示例

source:FM·D
△双边悬浮吊顶示例

△四周悬浮吊顶示例
d、根据造型的不同,主要有平顶悬浮吊顶、拱形悬浮吊顶、斜顶悬浮吊顶等。

△平顶悬浮吊顶示例

source:FM·D
△拱形悬浮吊顶示例

source:FM·D
△斜顶悬浮吊顶示例
2、常用尺寸
a、边吊和悬浮部分尺度
① 四周的边吊从墙面延伸250~300mm,从原顶面下吊200mm~300mm,中间悬浮的吊顶,与四周边吊有个高低差,中间悬浮吊顶下吊80~130mm,如果为了不压层高,也可以下吊110mm。
② 通常边顶与中间吊顶之间需要留出宽度在150mm左右的空间。
b、留边缝
如果是完整的悬浮吊顶,那么只需要设计中间吊顶,四周一般不用另外设计吊顶,这种情况下,吊顶四周留缝宽度在150mm左右比较合适,能够让灯带光线均匀分布。

source:google.cn
c、灯槽尺寸
① 天花完成面到地面完成面,层高3m以下的空间灯槽宽度100~120mm左右,深度可控制在100~150mm。

② 如果层高3m以上灯槽口宽可以稍大一些,宽度不超过200mm,灯槽深度增加到200mm以上,以保证灯槽的出光均匀。

③ 如果层高有限制,灯槽深度可以控制在100mm左右,灯槽口宽也控制在100mm。
d、其他尺寸
① 如果吊顶设计中要加入中央空调,那么吊顶下吊的高度至少要300mm。

② 很多网红悬浮吊顶,经常会与双眼皮吊顶相结合设置,双眼皮的叠级出预留4cm,其厚度就是两块石膏板。

③ 另外窗台部分预留250mm窗帘帘位,吊顶下吊一定要注意避免与内开窗相冲突。

3、灯光搭配
与悬浮吊顶相搭配的灯光照明设计,通常采用无主灯设计,在做无主灯布灯的时候,可考虑嵌入式射灯与磁吸灯负责空间的基础照明,四周凹槽做线性灯带提升层高的视觉效果,壁灯做氛围照明。

一般磁吸轨道灯要注意离墙500~550mm,射灯的离墙间距200~400mm。


03. 悬浮吊顶的施工工艺

悬浮吊顶的施工工艺流程并不是很复杂,大体工艺可以理解为在顶面中间做轻钢龙骨+石膏板吊顶,四周再做一圈凹槽。
施工流程为:施工准备→测量定位→安装吊杆→安装主龙骨→安装边龙骨、次龙骨→安装阻燃板、石膏板→嵌缝处理→涂刷或喷涂饰面漆

在实际工程中,常见的几种施工工艺如下:
1、四周铝型材式悬浮吊顶
这种类型不需要留发光灯槽,但是需要用到15mm黑色铝型材,在墙上固定好水平摆放位置,找出水平线并弹线标记,每间隔600mm距离打孔。
旁边膨胀螺丝固定,两侧定双重的3×4木方,实际尺寸为17mm×27mm,最后完成面为35mm,用枪钉将铝口条固定。
注意空调内机部位用三层木方,方便加长风口的安装,最后固定整个平面的副骨主骨。

2、内藏灯槽式石膏板悬浮吊顶
这个是比较传统常见的做法,用石膏板做一个荧光灯槽四面发光,灯带最好使用T5灯管,不要使用软胶灯带,软胶灯带在转角位置无法拉直,容易导致光晕效果不统一的问题。

source:华建工艺学会
灯带安装位置不同,会呈现不同的出光效果。比较常见的灯带安装位置及效果如下:




3、回光槽式石膏板悬浮吊顶
目前比较多的是使用成品回光槽来实现,立面墙与吊顶预留60mm槽宽,然后衔接吊顶,打螺丝固定。装上石膏板,在进行批灰,最后贴上灯带,盖上面盖就完成这个回光槽的施工和安装。

source:华建工艺学会
回光槽样式不同,会呈现不同的效果。比较常见的回光槽样式如下:

4、悬浮减震吊顶工艺
钢架结构的悬浮吊顶比弹性吊顶技术更先进,减震隔音效果更好,非常适合住宅隔音。它与传统减震吊顶工艺的差异如下:

5、注意事项
a、如果室内层高低于2.7m就不建议设计太复杂的吊顶造型,容易显得压抑,没有美感。
b、如果确定要使用中央空调,应该先让商家来确定机器位置,再结合吊顶留出相应的出风口。
c、吊顶设计要注意临近窗户的地方,是否有内开窗,不能挡住窗户。注意窗帘盒位置也要考虑到吊顶设计中,留出足够的空间。

d、转角位置的石膏板不能使用拼接的,一定要用整板,否则容易开裂。
(本文的图片均来源于网络,版权归原作者所有)

△ 加入设计得到交流群,连接行业资源 △
小结.
那么本期的dop干货就到这儿,如有帮助,评论区扣“日拱一卒”,支持一下dop~
对了,全新的深化圈、网站导航功能已经上线至官网,欢迎大家前往官网体验嗷


最后一张图,总结全文,拜了个拜~

△点击保存,欢迎转发分享
△文中部分图片源于网络,如有侵权,请联系小编~
- End -
如有帮助,还请 点赞、转发 支持一下
文中部分图片源于网络,如有侵权,请联系小编~
加dop024,领“dop设计大礼包”


