
source:google.cn
dop设计(ID:dopdesign)原创
作者丨dop设计
编辑丨丽子
随着人们对于精致感、高级感的追求越来越高,每一个环节在室内设计中都变得更加的讲究。墙地面材料的交接收口,既是装饰施工中材料间相接处的装饰处理,也是最能体现细节美的地方。
今天,我们就从以下几个方面来聊一聊墙地面常用材料的收口做法:
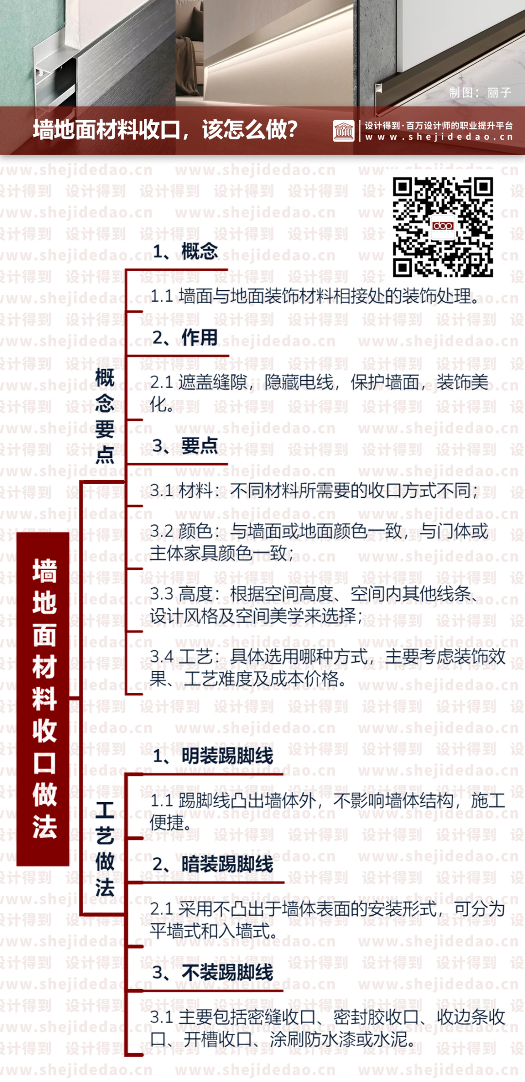
1、什么是墙地面材料收口?
2、墙地面常用材料的收口做法有哪些?

什么是墙地面材料收口?
source:google.cn
1、墙地面材料收口的概念
墙地面材料收口,是指墙面与地面装饰施工中相同材料或不同材料的相接处的装饰处理。
source:google.cn
△部分收口做法示意
通常我们所说的墙地面材料收口,主要就是指踢脚线,又称为脚踢板或地脚线。当然也有不用踢脚线的处理方式,后面我们会具体讨论。
联系微信dop032回复暗号“公众号”
免费领取dop深化大礼包(100G+)
2、墙地面材料收口的作用
a、遮盖缝隙
某些墙面或地面材料会有热胀冷缩的现象,因此,为了防止在环境变化时材料拱起、响声等情况,要预留缝隙,而通过收口处理,可以很好地遮盖住地板与墙面的缝隙,同时可以修饰施工中产生的界面偏差。

source:google.cn
b、隐藏电线
一些没有前期设计埋墙的电线路由,如电视线、网线、电话线、电源线等明装线路,部分电路设计或后期电路改造,为了电线的合理布局,就通过墙地面收口处理来隐藏,能减少开槽布线成本,后期检修也方便。

source:google.cn
c、保护墙面
墙地面收口处理可以有效的避免墙体受潮、污染和防撞,可挡住灰尘进入,又方面清理,保持整体空间环境干净整洁。
source:google.cn
d、装饰美化
墙地面收口处理,如设置踢脚线等,可以对空间起着视觉的平衡作用,利用它们的线形感觉及材质、色彩等在室内相互呼应,可以起到较好的美化装饰效果。

source:google.cn
联系微信dop032回复暗号“公众号”
免费领取dop深化大礼包(100G+)
3、墙地面材料收口的设计要点
对于墙地面交接收口的设计要点,我们分别从材料、颜色、高度和工艺四个方面来简单地了解一下。
a、材料的选择
材料的不同,决定了墙地面交接收口的方式。若墙地面材料选用了可以自收口的一些饰面材料,比如石材、瓷砖等,就可以不做踢脚线。
source:google.cn
而另外一些材料,比如壁纸、软包墙面、木地板等,就需要做踢脚线来进行收口处理。
source:google.cn
而踢脚线的材料又有多种可选,比较常用的是石材、木质、金属。

source:google.cn
source:google.cn
△石材踢脚线效果示意
source:google.cn

source:google.cn
△木质踢脚线效果示意
source:google.cn
source:google.cn
△金属踢脚线效果示意
b、颜色的选择
墙地面交接收口位置的处理方法很多,无论是否设置踢脚线,都要考虑交接位置的颜色处理。
①与墙面或地面颜色一致,选择与墙面或地面相呼应的颜色,能使空间效果更加和谐统一。
source:google.cn
②与门体或主体家具颜色一致,门体和家具在空间中占据面积较大,与其颜色保持统一,可以减弱因色差导致的空间视觉感不协调。
source:google.cn
c、高度的选择
墙地面交接收口位置采用踢脚线时,通常需要考虑踢脚线的高度,虽然没有固定的标准,但也有一些常用数据可以作为参考。
①根据空间高度选择,通常70mm~100mm运用最多,如果层高较低,建议选择30mm~60mm的高度,会显得空间高一些。而对于层高较高的,那么就可以选择高度为120mm~150mm的。

source:google.cn
②与空间内其他线条和谐统一,比如:门套线的宽度若选用60mm~70mm,踢脚线可以选用60mm、70mm、80mm。
source:google.cn
③根据设计风格及空间美学选择,比如:欧式风格一般选用90mm左右,美式风格通常选用100mm以上,轻奢风选用50mm左右。

source:google.cn
d、工艺的选择
墙地面交接收口工艺主要可以分为有踢脚线和无踢脚线两类。有踢脚线的工艺做法又可以分为明装踢脚线和暗装踢脚线。那么,在项目中具体选用哪种方式,主要考虑装饰效果、工艺难度及成本价格。
source:google.cn
△工艺构造示意
联系微信dop032回复暗号“公众号”
免费领取dop深化大礼包(100G+)

墙地面常用材料的收口做法有哪些?
source:google.cn
上文提到了,墙地面材料收口的工艺做法主要分为明装踢脚线、暗装踢脚线和不装踢脚线三种,那么,我们就一起开看一看具体的工艺做法吧!
1、明装踢脚线
明装踢脚线通常是在墙地面施工完毕后直接在墙脚位置铺贴踢脚线,踢脚线露于(凸出)墙体外。

source:google.cn
明装踢脚线不影响墙体结构,施工相对简单便捷。安装更换方便,可以独立拆卸,想要更换样式或者有破损的时候处理相对简单。

source:google.cn
△明装踢脚线效果示意
构造做法

△乳胶漆与实木+铝合金组合踢脚收口做法

△乳胶漆与木踢脚收口做法

△墙纸与木踢脚收口做法

△乳胶漆与石材踢脚收口做法

△乳胶漆与金属(不锈钢)踢脚收口做法

△乳胶漆与金属(铝合金)踢脚收口做法
联系微信dop032回复暗号“公众号”
免费领取dop深化大礼包(100G+)
2、暗装踢脚线
暗装踢脚线,又叫隐藏式踢脚线,采用不凸出于墙体表面的安装形式。通常可分为平墙式和入墙式两种。
a、平墙式
平墙式踢脚线就是指踢脚线完成面与墙面完成面平齐。平墙式又根据是否需要在基层墙面开槽分为开槽式和非开槽式。
① 开槽式
在墙体最下方位置划出踢脚线位置,然后开出一道凹槽,将踢脚线装入凹槽,施工完毕后踢脚线表面与墙面处于同一水平面。

source:google.cn

source:google.cn
△暗装|平墙开槽式踢脚线效果示意
② 非开槽式
通常指有一定厚度的墙面饰面材料,完成面与墙面基层存在厚度差,形成自然凹槽,选用同等厚度的踢脚线装入凹槽,使得施工完毕后踢脚线表面与墙面处于同一水平面。

source:google.cn
source:google.cn
source:google.cn
△暗装|平墙非开槽式踢脚线效果示意
联系微信dop032回复暗号“公众号”
免费领取dop深化大礼包(100G+)
构造做法

△乳胶漆与金属(铝合金)踢脚收口做法

△硬包与木踢脚收口做法

△墙纸与木踢脚收口做法

△硬包与石材踢脚收口做法
b、入墙式
通常可通过在墙体做小凹槽,或者利用饰面厚度形成自然凹槽,再将踢脚线嵌入凹槽内,施工完毕后踢脚线表面内凹于墙面完成面。

source:google.cn
source:google.cn

source:google.cn
△暗装|入墙式踢脚线效果示意
构造做法

△乳胶漆与金属(铝合金)踢脚收口做法

△乳胶漆与金属(铝合金)踢脚收口做法
联系微信dop032回复暗号“公众号”
免费领取dop深化大礼包(100G+)
3、不装踢脚线
对于不装踢脚线的工艺做法,主要包括密缝收口、密封胶收口、收边条收口、开槽收口、涂刷防水漆或水泥。
a、密缝收口
密缝收口,也就是常说的“墙压地”做法。通常是用石材、瓷砖或木饰面板等可自收口的材料直接压在地面材料上,要注意将地面墙角位置的缝隙压住,避免出现朝天缝的情况。

source:google.cn
△瓷砖墙面与石材地面密缝收口做法
b、密封胶收口
密封胶收口就是用玻璃胶将缝隙的部分挡起来。地面和墙面之间正常预留伸缩缝,然后等地面材料适应环境一段时间后,这个缝用与地面或墙面同色系的密封胶打一圈。
同时由于密封胶具有一定的弹性,后期地面材料再进行伸缩变形也不会有较大影响。

source:google.cn
c、收边条收口
可以通过在墙面或地面位置使用收边条来遮挡墙面与地面材料预留的缝隙。尺寸通常较窄小,材质多为金属。

source:google.cn

source:google.cn

source:google.cn
△瓷砖墙地面收边条收口做法

source:google.cn

source:google.cn
△瓷砖墙地面收边条收口做法
d、开槽收口
开槽收口就是通过墙面开槽来实现“墙压地”的做法。例如乳胶漆墙面,木地板的情况下,可以在墙根开深度20mm的槽,开槽高度根据地面材料厚度需求来定。地板插入墙体10mm,留10mm的伸缩缝。

△工艺构造示意
e、涂刷防水漆或水泥
墙面饰面选用涂料或清水混凝土等,地面选用水泥自流平等不需要收口处理的材料,可以在墙面距离地面十公分左右的高度做与墙面接近的颜色和质感的水泥或防水漆来保护墙角。

source:google.cn
联系微信dop032回复暗号“公众号”
免费领取dop深化大礼包(100G+)

有关墙地面交接收口做法的内容就先给大家讲解到这里了。还想了解更多深化相关知识的设计师朋友可以了解一下《dop施工图内训营4.0进阶班》。
课程亮点:
△课程详细介绍码上咨询课程顾问
课程适合人群:
课程授课讲师:
学员作品:
学过的他们都这样说:
课程详细教学内容:
△上下滑动查看详细授课内容
最后,还是用一张导图来总结一下今天的内容:
△点击保存,欢迎转发分享
△文中部分图片源于网络,如有侵权,请联系小编~
另外设计得到此次也开启了,今年最后一次的双12钜惠活动,特别说一下咱们的施工图训练营也参与了,薅羊毛这事可禁不起等待,何况薅的还是最不可或缺的学习产品。
赶紧在12月12日前加入“学习战队”,火速抢购设计师超值福利,为自己明年的薪水添砖加瓦,也让这个双十二成为真正的狂欢吧!

*注:虚拟商品24小时开通,实物商品48小时发货(除预售和疫情等商品);赠品将于活动结束后14个工作日发出
其他问题请联系微信:dop032
- End -
看完记得点赞、转发、在看3连
文中部分图片源于网络,如有侵权,请联系小编~
加dop032,领“dop设计大礼包”



复制链接
