五星级酒店同款无门槛淋浴间,该怎么实现?
source:google.cn
dop设计(ID:dopdesign)原创
作者丨dop设计
编辑丨丽子
设计,是为生活服务的,也是提高生活品质的。日常生活中最常用的淋浴空间,也有新玩法了,那就是最近特别流行的无障碍无门槛淋浴间!
下面,我们就从以下几个方面来一起看看无障碍无门槛淋浴间该如何实现:
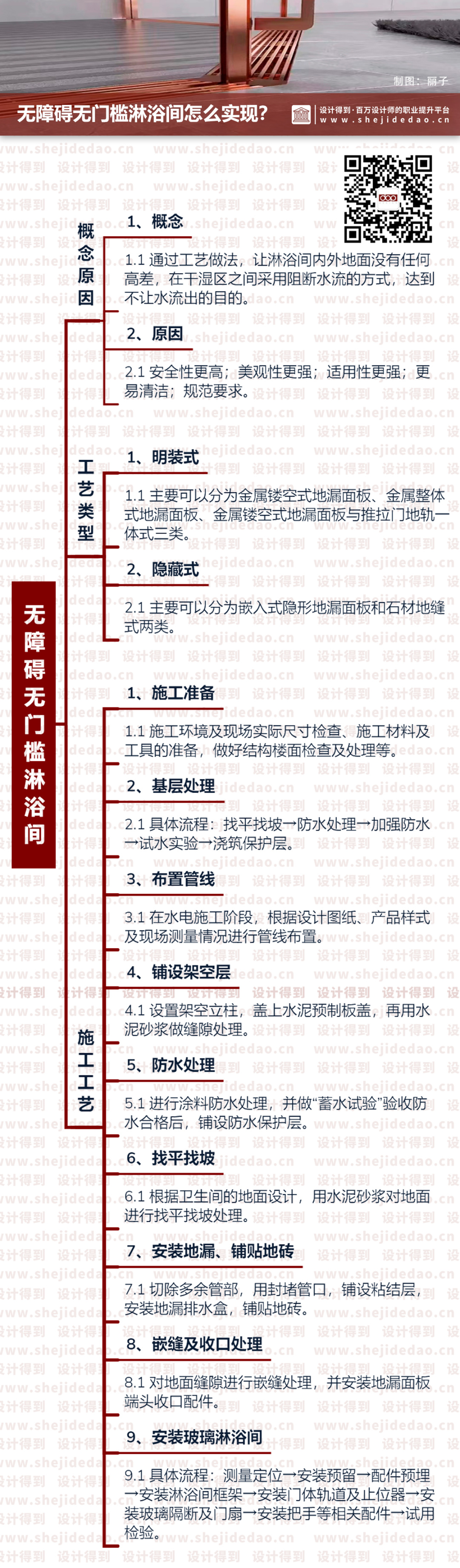
1、什么是无障碍无门槛淋浴间?
2、无障碍无门槛淋浴间的工艺类型
3、无障碍无门槛淋浴间的施工工艺
ps:文末附卫生间CAD资料集免费领取方式,关注我,收获更多干货知识与免费资料哦
01. 什么是无障碍无门槛淋浴间?
source:google.cn
1、概念理解
说到无障碍无门槛淋浴间,就不得不先说说什么是有门槛淋浴间:
通常是指在铺贴基层设置止水坎,再铺设门槛石的淋浴间地面做法,防止水流从湿区流向干区,造成破坏干区地面饰面的局面发生。
source:google.cn
△ 有门槛石淋浴间工艺示意
那么,无障碍无门槛淋浴间就比较容易理解了,主要是指通过工艺做法,让淋浴间内部湿区和外部干区之间的地面没有任何高差,同时控制水流方向,并对水流进行汇集、排疏,在干湿区之间采用阻断水流的方式,达到不让水流出的目的。
source:google.cn
△ 无障碍无门槛淋浴间工艺示意
所以,有门槛淋浴间工艺,主要是通过“挡”来控制水流,即在干湿区之间设置了一个高于地面的“挡水条”。无障碍无门槛淋浴间工艺,主要是通过“断”来控制水流,即在干湿区之间设置了一个低于地面的“断水槽”,只不过上面加了盖板,使整个地面表面平齐。
△ 有门槛石淋浴间挡水示意
△ 无障碍无槛淋浴间断水示意
2、为什么要做无障碍无门槛淋浴间?
source:google.cn
a、安全性更高
淋浴间地面不用挡水条进行区域划分,也不存在高差,走路通行均没有障碍,不会被门槛磕绊阻挡,安全性更高,舒适感也大大提升。
source:google.cn
b、美观性更强
地砖能够通铺,整体感强,视觉效果好,可有效提升空间美观性,同时又能满足功能分区不影响使用。
source:google.cn
c、适用性更强
适用于各种大小格局的卫生间,由于整体占地小,因此小面积的卫生间更适用。同时还适用于各种装饰风格,极简风、轻奢风、侘寂风等等均适用。
source:google.cn
d、更易清洁
没有门槛石止水坎,还有一个很大的好处就是不存在卫生死角,打扫卫生更轻松一些。也更便于智能家居设备,如扫地机器人等的工作。
source:google.cn
e、规范要求
随着老龄化问题及对特殊人群的重视提升,各种规范标准都出台了无障碍设计的相关内容,特别是一些公共空间,如酒店、民宿、会所、老年人活动中心、医疗空间等,若设置淋浴间,则需符合规范要求。
source:google.cn
△ 一堂课,迅速熟悉家装施工工艺知识 △
会员免费学哦
02. 无障碍无门槛淋浴间的工艺类型
source:google.cn
无障碍无门槛的淋浴间的工艺,本质上来说,其实就是利用条形地漏,将淋浴间内的湿区与淋浴间外的干区的地面断开,并向条形地漏找坡,从而将水流断开并汇聚在条形地漏里,达到止水防溢的目的。
那么也可以简单地理解为条形地漏就是断水槽的作用,工艺组成也可以简化为“地面找坡+条形地漏面板或地缝+地漏盒(排水盒)+排水口”,设置位置需在干湿分区的“分界线”上。
source:google.cn
△ 工艺分析示意
通常可以通过以下几种工艺做法来实现无障碍无门槛淋浴间:
1、明装式
明装式工艺类型,主要是指地漏面板明装在地面铺装层,与地面铺装材质有明显的区分。
那么通常根据地漏面板的不同,其工艺类型也相对不同,主要可以分为金属镂空式地漏面板、金属整体式地漏面板、金属镂空式地漏面板与推拉门地轨一体式三类。
a、金属镂空式地漏面板
根据镂空式地漏的宽度不同,又可分为宽边式和极窄式。
source:google.cn
△ 工艺做法示意
source:google.cn
△ 宽边式示例
source:google.cn
△ 极窄式示例
b、金属整体式地漏面板
source:google.cn
△ 工艺做法示意
source:google.cn
△ 样式示例
c、金属镂空式地漏面板与推拉门地轨一体式
source:google.cn
△ 工艺做法示意
source:google.cn
△ 样式示例
2、隐藏式
隐藏式工艺类型,主要是指地漏面板直接采用地面铺装材料(瓷砖或石材),从而隐藏于地面铺装层;或者设置石材地缝,使表面上基本看不到地漏的存在。
因此隐藏式工艺类型便可以分为嵌入式隐形地漏面板和石材地缝式两类。
a、嵌入式隐形地漏面板
根据嵌入方式的不同,又可分为嵌砖式和石材盖板式。
source:google.cn
△ 嵌砖式工艺做法示意
source:google.cn
△ 嵌砖式示意
source:google.cn
△ 石材盖板式工艺做法示意
source:google.cn
△ 石材盖板式示意
b、石材地缝式
根据是否做金属收口处理,又可分为有金属条收口式和无金属条收口式。
source:google.cn
△ 有金属条收口式工艺做法示意
source:google.cn
△ 有金属条收口式示例
source:google.cn
△ 无金属条收口式工艺做法示意
source:google.cn
△ 无金属条收口式示例
扫码学习,更多家装施工工艺知识
03. 无障碍无门槛淋浴间的施工工艺
source:google.cn
无障碍无门槛淋浴间的施工相对来说并不复杂,下面就以同层排水的明装金属镂空式地漏面板的工艺做法为例,来聊聊无障碍无门槛淋浴间地面的具体施工做法。
施工流程为:
施工准备→基层处理→布置管线→铺设架空层→防水处理→找平找坡→安装地漏、铺贴地砖→嵌缝及收口处理→安装玻璃淋浴间
1、施工准备
施工前要确定好施工环境、地面基层条件是否符合标准要求,同时还需检查施工图纸是否完整,施工材料及工具是否完好、准备齐全,施工人员是否做好技术交底工作等,并做好建筑楼面的检查及处理。
2、基层处理
先用水泥砂浆将地面找平找坡,然后对墙面、地面做防水处理,特别注意像墙地面接缝处、排水口等细节部位要做加强防水。待防水层干透后,进行试水实验,验收合格且达到养护时间后,用水泥砂浆浇筑防水保护层。
source:google.cn
3、布置管线
在水电施工阶段,根据设计图纸、产品样式及现场测量情况进行管线布置。地漏排水口的位置及数量通常与地漏盒的宽度和长度有关,具体参数要根据具体选用的地漏产品来确定。然后做好相关的测量定位后安装即可。
source:google.cn
4、铺设架空层
根据预制板的尺寸及结构计算,设置架空立柱。然后将现场提前浇好的水泥预制板,盖在架空立柱上,再用水泥砂浆做缝隙处理。
source:google.cn
5、防水处理
水泥地面完成后再次进行涂料防水处理,待防水层干透后,用48小时“蓄水试验”验收防水。待验收合格并达到养护时间后,铺设水泥砂浆防水保护层。
source:google.cn
6、找平找坡
根据卫生间的地面设计,用水泥砂浆对地面进行找平找坡处理。注意淋浴间内外的地面要坡向地漏方向。
7、安装地漏、铺贴地砖
将多余的管部切除,并用海绵封堵管口,在地面铺设粘结层,安装地漏排水盒,然后根据设计图纸或预排编号进行地砖铺贴。
source:google.cn
8、嵌缝及收口处理
地砖铺贴完成后,对砖缝及墙地砖与地漏间的缝隙进行嵌缝处理。并安装地漏面板端头收口配件。
source:google.cn
9、安装玻璃淋浴间
若需安装淋浴间玻璃隔断及门体,则需要根据设计图纸及现场情况,在吊顶及墙面施工阶段对隔断及门体结构框架进行测量定位、安装预留、配件预埋等。
然后待地面施工完成后,在地漏面板上安装止位器配件,再安装淋浴间框架、门体轨道、玻璃隔断及门扇、相关配件等,并试用检验。
source:google.cn
△ 部分施工过程
扫码学习,更多家装施工工艺知识
10、注意事项
a、根据规范要求,设置排水坡时,其坡度不应小于1.0%,故在施工前,应根据排水方向、排水坡长度、完成面厚度等因素弹线定位。
source:google.cn
b、淋浴区墙面防水层翻起高度不应小于2000mm,且不低于淋浴喷淋口高度。
c、地漏面板与其两侧的地砖完成面必须要保持平齐,不得因施工误差等原因而使其存在高差。在安装地漏盒及铺贴地砖时,要时刻测量调整,确保施工精度。
source:google.cn
d、前期管线布置时,地漏排水口的布置位置必须与所选用的产品一致,防止最后安装地漏盒时存在错位情况。
source:google.cn
e、在施工前期,要把浮土、泥砂等清理干净,保证楼板表面平整、干燥。防水涂料涂刷时,应薄厚均匀,以避免造成渗漏。
(本文的图片均来源于网络,版权归原作者所有)
△ 加入设计得到交流群,连接行业资源 △
小结.
好了,本期的dop干货就到这儿,如有帮助,评论区扣“日拱一卒”,支持一下dop~
点赞过10个,下期我们来盘点《干挂、点挂、干粘等玻璃镜面构造解析》(动动你的小手给小编点个赞,充充能吧)
最后一张图,总结全文:
△点击保存,欢迎转发分享
△文中部分图片源于网络,如有侵权,请联系小编~
课程推荐
如果有小伙伴们想学习更多的室内施工工艺相关的专业知识,向你推荐《崔宁丨家装施工工艺速成30讲》这门课。
站在室内设计师的角度,带你了解水、电、泥、木、油方面的室内施工工艺及材料等相关的专业知识,掌握每个施工系统的逻辑和方法。
△ 30讲,迅速掌握家装施工工艺△
△扫码学习 会员免费看
△上下滑动查看,会员免费课程,还在持续更新哦△
△扫码加入会员,享更多免费好课△
- End -
如有帮助,还请 点赞、在看、转发 支持一下
文中部分图片源于网络,如有侵权,请联系小编~
加dop050,领“dop设计大礼包”

