现浇无缝水磨石美爆了,带你重新认识一下~

dop设计(ID:dopdesign)原创
作者丨那兰
磨石这种材料
其实相当悠久
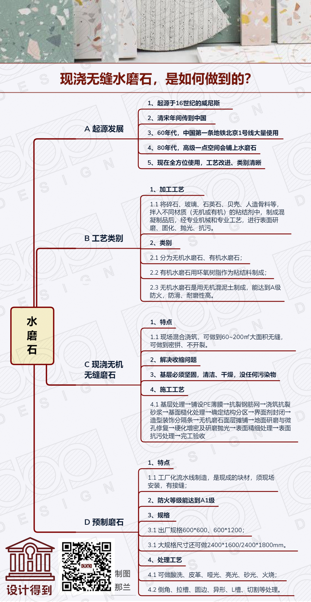
起源于16世纪的威尼斯
那时还是边角料的镶嵌处理

△西班牙·阿尔罕布拉宫
清末年间传到中国
在60年代
中国第一条地铁北京1号线就大量使用

△北京1号线
80年代呢
高级一点空间会铺上水磨石
因为视觉上它比水泥高级

而现在
公共区域、家装空间、台面、楼梯等都在使用
应用多了、工艺也在改进
类别属性也更清晰

它的加工工艺
是将碎石、玻璃、石英石、贝壳、人造骨料等
拌入不同材质(无机或有机)的粘结剂中
制成混凝制品后
经专业机械和专业工艺
进行表面研磨、固化、抛光、抗污
是现场制成品

按材料属性划分
可分为无机水磨石、有机水磨石

有机水磨石
是用环氧树脂作为粘结料制成的
有机物易老化、黄变
无机水磨石
是用无机混泥土制成的
通过不同骨料的搭配
不同形状图案的配合
可以做到无缝无拼接
它的整体感强
能达到A级防火
防滑、耐磨性高

现浇无机无缝磨石
是现场混合浇筑
可以做到60~200㎡大面积无缝
还可以做到密拼、不开裂
骨料、色彩、图案均可定制

那具体是如何做到无缝的呢?
要从以下3个方面来实现:
1、解决收缩问题
a、材料技术层面
① 做好材料锁水(保水)及抗塑性、收缩性能。
② 原材料加入多种膨胀组分,产生合理膨胀抵消化学收缩。
b、施工层面
① 保证净空封闭,隔断空气对流
② 使用预防塑性收缩的施工手段
2、基层要求
混凝土基面必须坚固
有足够的抗压强度和抗拉强度
基面必须清洁、干燥,没有任何污染物
3、施工工艺

流程:基层处理→铺设PE薄膜→抗裂钢筋网→浇筑抗裂砂浆→基面糙化处理→确定结构分区→界面剂封闭→造型装饰分隔条→无机磨石面层摊铺→地面研磨与微孔修复→硬化增密及研磨抛光→表面精细处理→表面抗污处理→完工验收
施工这方面,咱们的材料顾问可是相当专业,小伙伴们对磨石有什么想了解的都可以直接咨询。

△技术顾问二维码
① 基层处理

② 铺设PE薄膜

③ 抗裂钢筋网


④ 浇筑抗裂砂浆

⑤ 基面糙化处理

⑥ 确定结构分区

⑦ 界面剂封闭

⑧ 造型装饰分隔条

⑨ 无机磨石面层摊铺

⑩ 地面研磨与微孔修复(后象有品® 微孔修复材料)

⑪ 物理抛光研磨

⑫ 表面精细抛光处理

⑬ 表面抗污处理

施工后养护24~48h后可以投入正常使用。
我是一条正经的分割线
知道了无缝水磨石的做法
下面来聊一下磨石另外的形式:
预制水磨石

预制水磨石
工厂化流水线制造
是现成的块材
必须现场安装
也是需要有接缝的

预制水磨石防火等级能达到A1级
大规格尺寸可做2400*1600/2400*1800mm
还可用于室外外墙干挂

△干挂示意图
相比于无缝水磨石
预制模式的表面工艺更多一些
可做酸洗、皮革、哑光、亮光、砂光、火烧


△后象工厂实景
还可做倒角、拉槽、圆边、异形、L槽、切割等处理

为了小伙伴们更直观的理解磨石
咱们来做一下对比
▽请手动旋转屏幕


关于水磨石的内容就先介绍到这了,相信小伙伴们都有了整体的认知。有啥问题,比如施工、注意事项、安装节点、材料应用、价格、工期等等,就直接找咱们的材料顾问,一对一解答不香吗?

△材料顾问二维码
最后,还是用一张导图总结一下今天的重点内容:

△点击保存,欢迎转发分享
更多推荐


免责声明:
以上部分图片及资料内容来源于网络,版权归原作者及其公司所有;
本文仅供学习研究之用,不得用作于商业用途,若本文侵犯到您的权益,请与我们联系删除;
部分文章推送时因种种原因未能与原作者联系上,若涉及版权问题,敬请原作者联系我们,立即处理。
点个“在看”支持下


