当瓷砖遇到瓷砖,阴阳角该怎么收口?

△ 来源:weprofile.it
dop设计(ID:dopdesign)原创
原创丨dop设计
编辑丨智心
在装修设计过程当中,越来越多的设计师及业主更加追求设计中的细节问题处理,比如瓷砖与瓷砖之间的收口问题,那今天就来为你分享关于它们之间的几种过渡关系及有哪些收口处理方式吧!主要为你解决下列问题:
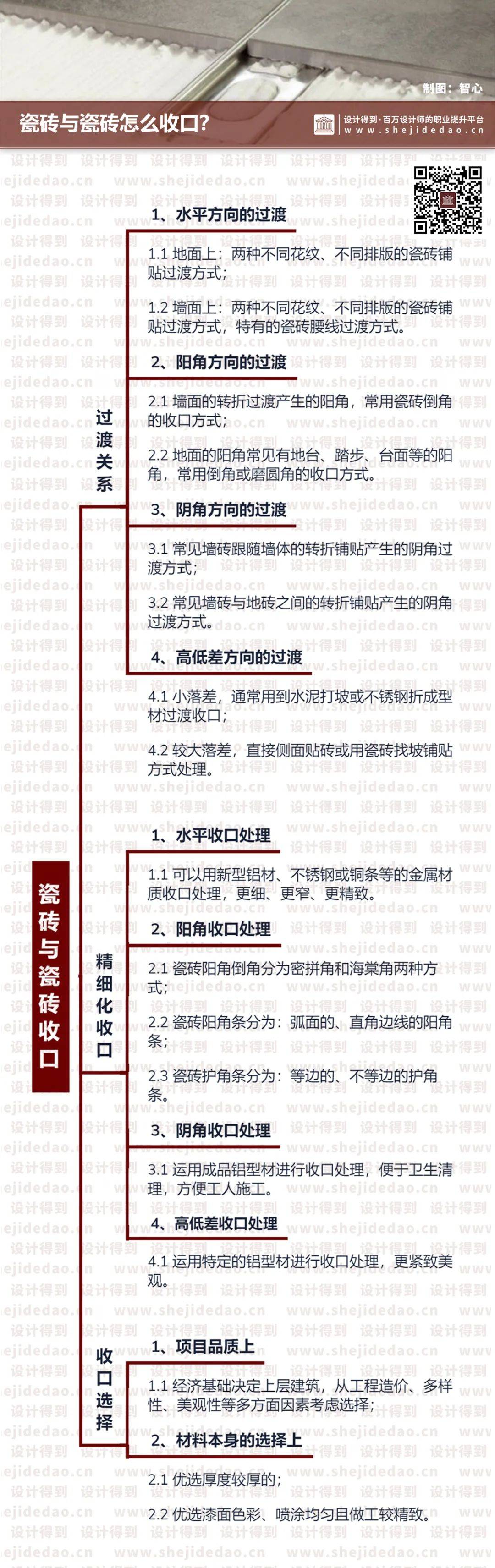
1、瓷砖与瓷砖有哪几种过渡关系?
2、怎么精细化处理它们的收口?
3、项目中如何选择合适的收口?
ps:深圳展明天开展,dop专属免费早鸟票最后一天领取,明天只能200元购买现场票,小伙伴们不要多花钱呀!到时候dop设计会放出超多深圳展现场盛况哦,敬请期待!
01. 瓷砖与瓷砖过渡关系
下面我们从4个方面来分析一下!我们常见的有水平、阴角、阳角及高低差方向上的过渡关系。
1、水平方向
水平方向上的过渡关系,分为2种:一种是地面上的,一种是墙面上的。
a、地面
地面上的过渡关系,常见的有两种不同花纹的瓷砖铺贴过渡方式,或者有不同瓷砖排版的过渡方式;
如下图所示:

b、墙面
墙面上的过渡关系,同样常见有2种不同花纹的瓷砖铺贴过渡方式,或者有不同瓷砖排版的过渡方式,唯一不同的就是在于墙面瓷砖腰线这种特有的装饰过渡方式。
如下图所示:

2、阳角方向
阳角方向上的过渡关系,也分为2种:
a、墙面阳角
墙面上的阳角过渡关系,大多数都是为墙面的转折过渡产生的阳角,用到比较多的就是瓷砖倒角的过渡方式;
如下图所示:

b、地面阳角
其次是地面上的阳角,常见的有地台、踏步、台面等,它们的用的比较多的也是倒角或者磨圆角的过渡方式。
如下图所示:

△来源:搜狐网
3、阴角方向
阴角方向上的过渡,同样分为2种:
a、墙砖与墙体转折
一种情况是常见墙砖跟随墙体的转折铺贴产生的阴角过渡方式;
如下图所示:

b、墙面与地面交接
另一种情况是常见墙面与地面相接处,墙砖与地砖之间的阴角过渡方式。
如下图所示:

4、高低差方向
高低差方向上的过渡,分为2种情况:
a、较小落差
对于很小的落差,我们通常可以用水泥找坡,也可以用不锈钢折成型材,放在瓷砖上,方便过渡;
如下三维示意图所示:

b、较大落差
对于大一点的落差,我们在侧面直接贴砖,又或者说是比较长的、大一点的,但是又不满足一个台阶的,我们通常用瓷砖直接找坡进行处理。
如下三维示意图所示:


02. 精细化收口的处理方式
理清了瓷砖与瓷砖有哪几种常见过渡方式了,那我们接着来说说这几种过渡方式的精细化收口处理是怎样的?
1、水平方向上过渡的收口处理
我们可以将原来的,例如瓷砖与瓷砖不同花纹的过渡,或者瓷砖腰线过渡等方式更改为新型的铝型材、不锈钢或者铜条等金属材质来处理它们之间的过渡收口关系。

2、阳角方向上过渡的收口处理
常规阳角倒角的处理方式有2种:
a、密拼角
将瓷砖的边口磨成尖锐的45°,然后相互拼接。但在瓷砖密拼角的时候会经常遇到一些崩瓷的现象,特别是在厨房间烟道的位置。
因为做饭时产生大量热气,导致瓷砖相互膨胀挤压,产生瓷砖边口崩瓷的现象。
如下图所示:

b、海棠角
将瓷砖边口磨成45°,但同时不磨到底,预留2-3mm侧面边,增大了侧边口的面积,极大程度上缓解了侧边口容易崩瓷的现象,但同时也暴露了侧边口的问题,对美观性会大打折扣。
如下图所示:

现在,市面上各式各样的阳角条应有尽有,我们不妨也可以改变一下,将原来的墙面瓷砖阳角倒角收口方式替换为用铝型材或金属收口条进行收口过渡。
不但美观而且更加安全,大大降低了瓷砖边口崩瓷的现象以及瓷砖侧口锋利伤人的情况。

△来源:google.com
我们常规用到的2种收口方式是:阳角条和护角条。
a、阳角条的安装:
关于瓷砖阳角条的安装,基本是和瓷砖同步进行安装的。
常规我们所见到的瓷砖阳角条,一种是弧面的,另一种是直角边线的。

△弧面阳角条示意

△直角边线阳角条示意
b、护角条的安装:
关于护角条的安装都是在瓷砖铺贴完之后,用胶粘在瓷砖阳角边上的。
常规我们所见到的护角条有2种:一种是等边的,另一种是不等边的护角条。

△等边护角条示意

△不等边护角条示意
对于地台、楼梯踏步或者洗手台的阳角处理方式,我们依然可以使用型材收口处理,避免了阳角处容易崩瓷、磕坏,同时又满足了防滑的特性。
如下图所示:

3、阴角方向上过渡的收口处理
我们常见墙地面的阴角处理,可以将原来的瓷砖墙压地收口方式替换为用成品铝型材进行收口处理,一种主要是为了满足咱们日常清理卫生比较方便,避免死角;
如下图所示:

另一种也是为了更方便施工人员的施工,降低施工难度。

4、阴角方向上过渡的收口处理
地面垂直落差比较小的情况下,可以选择型材进行收口,它的精细程度远远大于用水泥找坡、瓷砖找坡等方式;
如下图所示:

有地面坡度落差的情况下,我们依然可以选择使用特定的型材进行收口,同样远优于水泥找坡等档次较低的收口方式,施工难度也比瓷砖找坡要小,更增加了施工收口的美观性。
如下图所示:


03. 收口方式的选择
前面我们理清了瓷砖的4种常见过渡关系和精细化收口处理方式了,那我们在什么情况下该用什么方式来处理呢?我们从2个方面来谈:
1、项目品质
从项目品质上,我们不能只注重于效果表现以及工艺的先进性,还要衡量一下工程造价进行多样化的选择,这就是所谓的经济基础决定上层建筑。
如下表格所示进行参考选择:

△各类收口选择对比/仅供参考
2、材料质量
从材料本身的质量选择上,又分为2点来选择:
a、厚度
产品越厚,抗弯曲性越强,耐用性越高;

b、漆面
选择色彩均匀,喷涂较好,做工精致的这种线条是我们的上上之选。

最后,附上一些瓷砖与瓷砖收口相关节点图:






△瓷砖节点相关图纸展示
小结.
本文讲解了瓷砖与瓷砖收口的相关知识,主要讲到:
1、瓷砖与瓷砖的过渡关系
可分为水平、阳角、阴角、高低差4种方向上的过渡关系。
2、精细化的收口
可以用新型的铝型材、不锈钢、铜条、金属材质等的收口方式代替传统的收口方式。
3、收口方式的选择
从衡量工程造价、多样性、美观性及材料本身的质量上综合考虑选择。
关于收口的相关工艺知识还有很多事我们需要了解的收口还有:木饰面收口、金属收口纯玻璃墙收口等,这些全部的知识都帮你汇总到《室内设计实战指南(工艺材料篇)》这本书里面了。
▽长按图片看完整版▽

不仅如此,本书还包括室内设计师必知的深化设计,工艺材料,建筑结构,机电设备,给排水,强弱电,木石铁布皮,陶竹藤麻瓷等设计知识与落地要点,这里都有详细的解读。
最后,关于瓷砖与瓷砖的收口总结导图如下:

△点击保存,欢迎转发分享
△文中部分图片源于网络,如有侵权,请联系小编删除~
- End -


