马桶反臭,花洒漏电...在设计上怎么规避?
dop设计(ID:dopdesign)原创
作者丨dop设计
编辑丨那兰
卫生间的设计和工艺,一直都是装修过程中难题,往往也是最容易出问题的地方。之前咱们讲过《卫生间墙地面阴角渗漏、发霉这样解决,省事又省力!》,但其实卫浴的质量通病还不止这些。
今天我们就深挖卫生间马桶漏水反臭,花洒漏水漏电等现场质量通病:
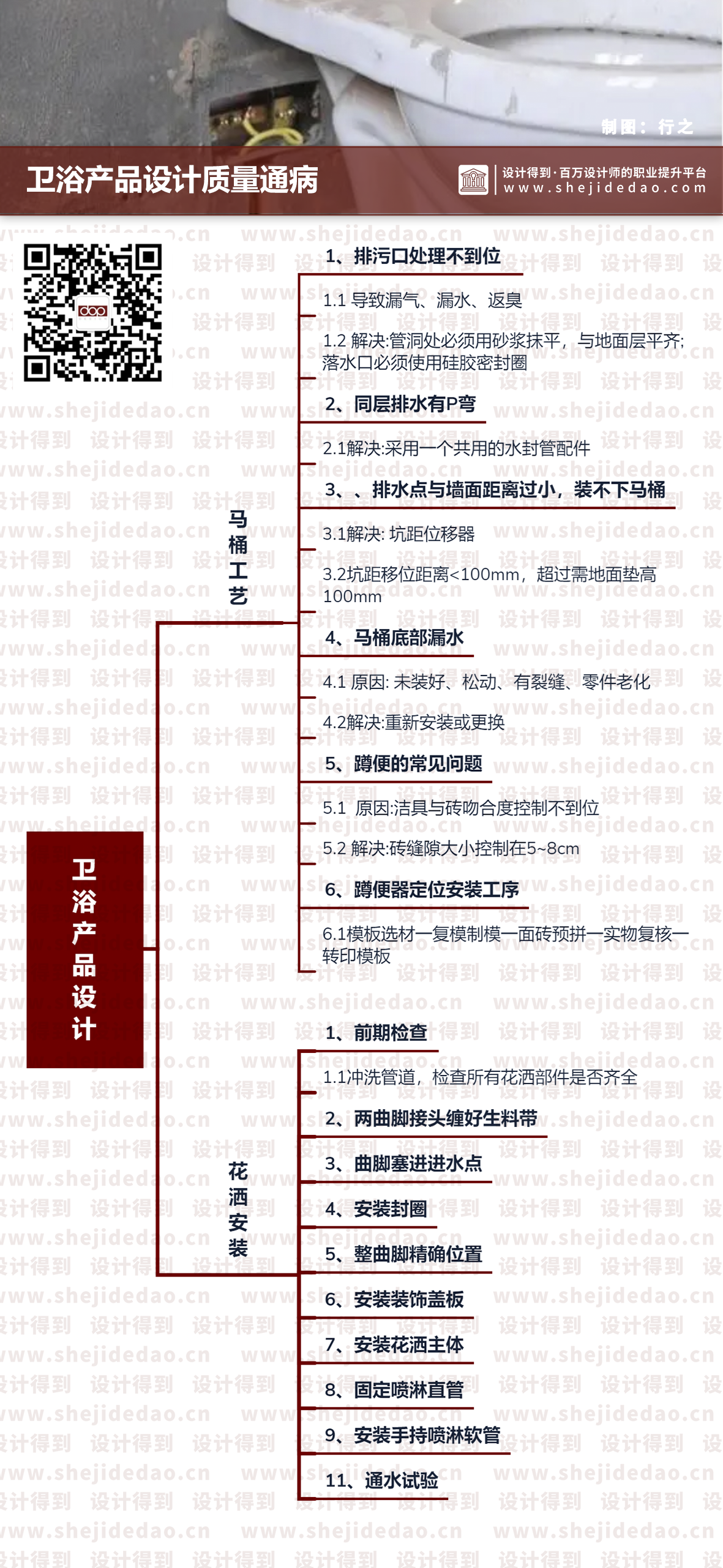
1、马桶工艺都有哪些质量通病?
2、淋浴花洒是如何安装的?
3、安全方面的考虑是怎样的?
01. 马桶工艺的质量通病
www.shejidedao.com丨联系VX:dop032 回复“公众号”加群
△source:google.cn
不知道大家发现没有,浴缸和马桶在使用过程中出现的问题,有很多都是施工问题造成的。接下来,咱们看几个常见的质量问题及解决方案。
1、排污口处理不到位
座便器安装时,管洞处没有抹平,安装结束后座便器四周未用硅胶密封,导致漏气、漏水、返臭。
解决方法:
a、座便器安装前,管洞处必须用砂浆抹平,与地面层平齐;
b、落水口必须使用硅胶密封圈。
2、同层排水有P弯
解决办法:
△source:google.cn
采用一个共用的水封管配件,代替诸多的P弯、S弯,这样不易发生堵塞,而且容易清理、疏通。
不需要旧式P弯或S弯:由“座便接入器”“多功能地漏”和“多功能顺水三通”接入,取代了传统下排水方式中各个卫生器具设置的P弯或S弯。
3、排水点与墙面距离过小,装不下马桶
△坑距的现场测量方法(测管中心)
有一定从业经验的小伙伴都知道,下排式的马桶最常见的标准坑距是300mm和400mm(部分品牌也有350mm)。
但是不少装饰项目中预留的排水点位不是过大就是过小,导致马桶安装时,要么是离墙太近装不下,要么是离墙太远影响美观。
我就曾经碰到过这样的情况。原本跟业主敲定了马桶的规格型号,甚至都跟供应商签订了采购合同,结果现场一测量,坑距与马桶的排污口相差50mm。
解决方案:
△source:google.cn
碰到这样的情况,就体现出同层排水的优势了,卫生间采用同层排水系统,直接调整排水支管的点位即可。
那隔层排水就麻烦了,因为管孔是固定的,不能移动,就需要“坑距位移器”登场了。
△坑距位移器
如果不能保证增大排水管的口径,坑距移位距离最好不要超过100mm。
主要是因移位器对地面施工的高度是有要求的,超过100mm位移,常常要垫高100mm地面才能完成。
4、马桶底部漏水
△source:google.cn
问题分析:
a、马桶安装时未装好,造成地面的排污口与马桶排污口径没对准,这样就会有黄水、水及臭味出来;
b、长期的使用适成马桶与地面的松动;
c、马桶座便器的本身问题,陶瓷有裂缝;
d、水箱内部零件老化,也会出现漏水。
解决方法:
a、若是没有安装好导致漏水,可以让工人重新清理和安装马桶,在打胶封底前一定要好好检查马桶是否平稳;
b、第2种马桶出现松动不太可能,除非业主过分使用;
c、马桶出现裂痕导致漏水,可能是马桶的质量问题了,重新换上即可;
d、水箱内部零件老化可以排除检查,直接更换零件或者更换马桶即可。
5、蹲便的常见问题
蹲坑洁具在安装过程中,饰面陶瓷/玻化砖铺装会涉及不同功能材料收口,易出现洁具与砖吻合度控制不到位,影响装饰观感。
解决方法:
前期施工过程,要把握洁具安装工序验收与交接,砂浆找平在要求的范围,进行地面1:1排版放线。
考虑砖缝隙大小,蹲坑完成面和砖完成面尺寸均控制在5~8mm,且根据洁具造型设定。
6、蹲便器定位安装工序(补充内容)
a、模板选材
b、复模制模
c、面砖预拼
d、实物复核
e、转印模板
△source:pinterest
02. 花洒都是如何安装的?
www.shejidedao.com丨联系VX:dop032 回复“公众号”加群
△source:pinterest
以家里最常用的花洒为例进行讲解:
1、前期检测
1、在花洒安装前,最好能放一下管道里面的水,冲洗一下管道,并检查所有花洒部件是否齐全;
2、将两曲脚接头缠好生料带,生料带不易过厚以防塞不进水源管;
3、将曲脚塞进两个进水点,用扳手把两个曲脚拧紧确保在后期的水压下不会漏水;
4、安装花洒主体前,花洒主体内都会附带密封圈,需要先安装密封圈;
5、然后对曲脚进行调整,用花洒主体做预装,来调整曲脚的精确位置;
6、曲脚调整完成之后,就开始安装装饰盖板;
7、安装花洒主体,把花洒主体安装在曲脚上,这个时候就可以使用扳手来拧紧;
8、把手喷固定在直管上;
9、初步固定喷淋直管;
10、安装直管固定座,找到合适位置,用笔做下标记,找到中心点;
11、使用电钻进行打孔,安装膨胀栓;
12、固定直管底座,固定直管;
13、安装手持喷淋软管;
14、安装顶喷;
15、最后,就是做通水试验,确认无漏水,花洒正常出水,安装完成。
△source:pinterest
PS:因新装修的管道里杂质较多,甚至于有不少细沙子,若是装上直接拿花洒放水,可能导致杂质直接到花洒内部,不好清洗,导致影响花洒的出水效果。
03. 安全措施
www.shejidedao.com丨联系VX:dop032 回复“公众号”加群
不知大家是否发现,安装花洒时往往会接一根线?这个装置其实是等电位端子,如果不装会有哪些危害呢?比如下面2种情况:
△source:pinterest
1、带金属外壳的卫生间电器和热水器故障,造成的家电漏电。
2、被雷击中的建筑,有可能通过卫生间的墙面、地面和钢筋泄放电流,发生触电现象。
对于很多家装设计师来说,在装修设计时,往往会考虑整体风格、空间布局、家具陈设、灯光设置等问题,对于有些工艺细节却很少会注意到,咱们不能抱着“侥幸”的心理,一提起现场,就说工人懂得。
△source:pinterest
工人也会大意疏忽的时候,所以装修卫生间时,咱们一定要注意这个问题:卫生间花洒要接等电位(LEB)这根线,千万别拿生命来洗澡。
△source:pinterest
等电位联结这个装置还有一个用途:洗澡用的热水多数是用热水器提供的,也需要用到电,而热水器的功率非常大,若花洒出问题漏水,更容易导致触电,有这个装置就会安全很多。
小结.
www.shejidedao.com丨联系VX:dop032 回复“公众号”加群
有关马桶漏水、反臭,花洒漏水漏电等卫浴产品的现场质量通病就先讲到这了,小伙伴们有更好的办法解决卫生间质量通病都可以在评论区留言哦~
本期的dop干货就到这儿,如有帮助,评论区扣“日拱一卒”,支持一下dop~
最后,咱们还是来总结一下:
△点击保存,欢迎转发分享
△文中部分图片源于pinterest,如有侵权,请联系小编~

