你好,今天的2023年元旦节,设计行业终于熬过了艰难的2022,开启全新的2023,在这里,dop设计及设计得到全体成员祝你元旦快乐,心想事成。
在新的一年,我们也在设计得到官网上线公测了一个全新的板块

设计得到·社区·邀你公测了
www.shejidedao.com
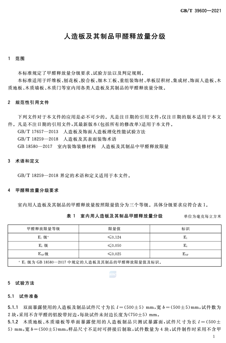
新的一年里,关于dop设计分享的干货内容、设计素材、行业资源,我们都会逐步同步在社区中,也邀请你在新的一年能够参与进来,一起共建一个专业的设计交流社区。
--- 正文开始 ---
本期主题来自 @墨西哥小王子 在社区的提问:

零甲醛,到底是怎么一回事?
室内装修中,真的可以做到零甲醛吗?设计规范上有明确说明吗?
ps:登陆设计得到官网,进入社区,就可以发表和分享你的观点和问题了。
@东晓:
这是一个非常有争议的话题,我也请教过很多设计行业和建材行业的前辈和老法师。形成了自己的理解,把我自己的理解分享给你,希望能帮你更加理性和客观的看待这件事。
就从市面上主流的“零醛板”说起吧~
1、所谓的“无醛板”,真的“零甲醛”吗?
在家装设计领域里面,只要有过装修经历的小伙伴和业主,基本上都是“谈醛色变”。
互联网上只要提到装修建议类的短视频,热搜第一的基本就是关于甲醛中毒的话题,所以,现在业主和设计师都特别重视环保问题。
相信你也一定听说过这些说法:
“我们的板材是0甲醛环保板材!”
“选用无醛板材装修家中0甲醛,可快速安心入住!”
“我们的柜子全部采用零甲醛实现,绝对不会有任何环保问题!“
但是,直到东晓深挖了一下“零甲醛”这件事,才知道真相远不止销售说的那么简单。

以下内容需要登录观看
登录


复制链接
